HOME   LIST
‹–   –›

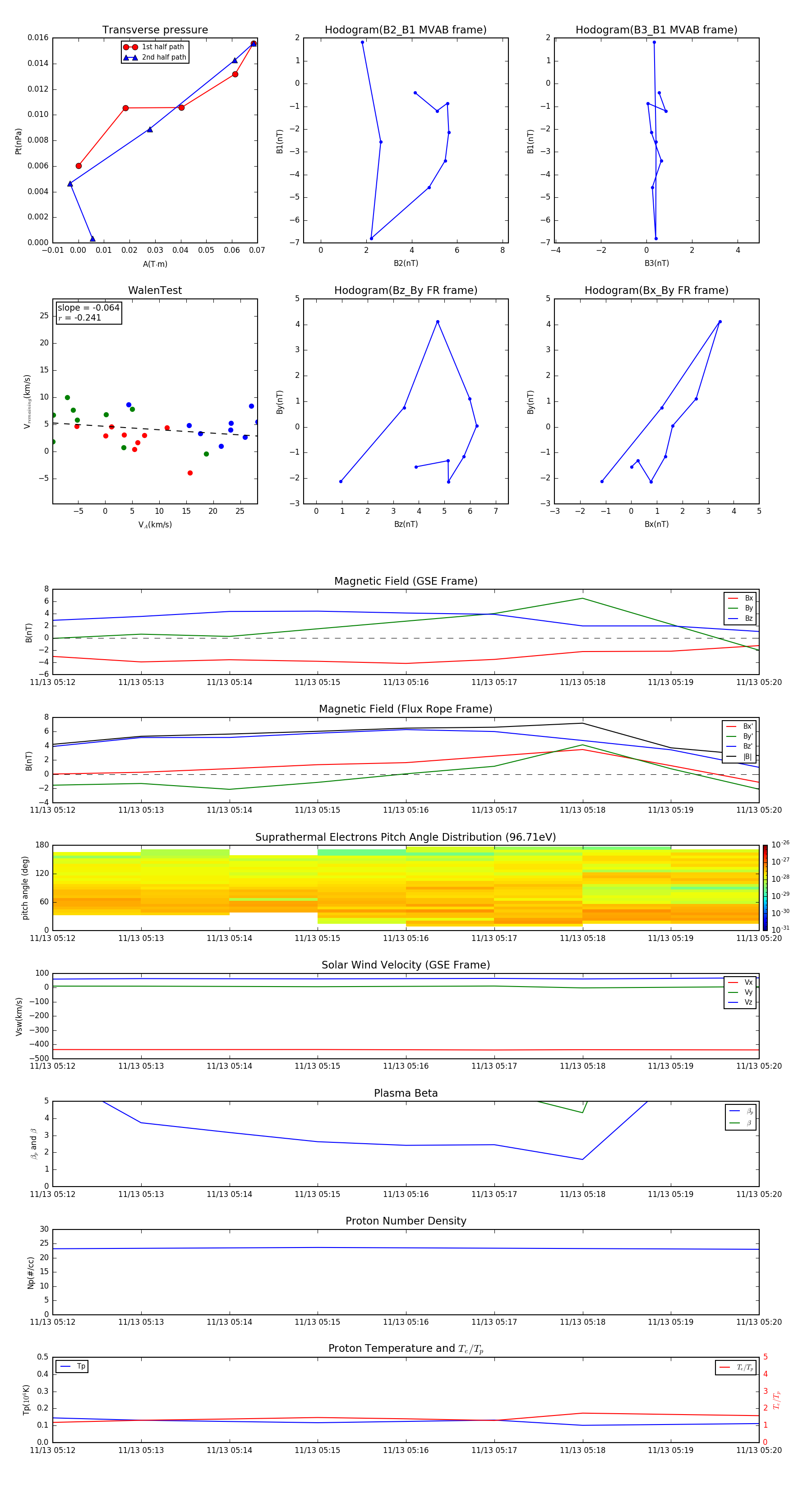
Flux Rope in 2012

Flux Rope Event 2012-11-13 05:12 ~ 2012-11-13 05:20 (9 minutes)


plot