HOME   LIST
‹–   –›

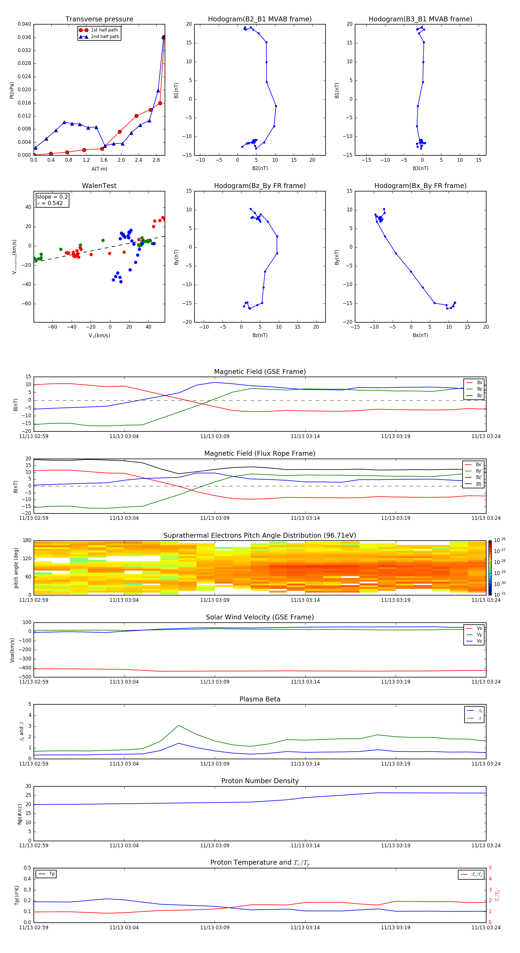
Flux Rope in 2012

Flux Rope Event 2012-11-13 02:59 ~ 2012-11-13 03:24 (26 minutes)


plot