HOME   LIST
‹–   –›

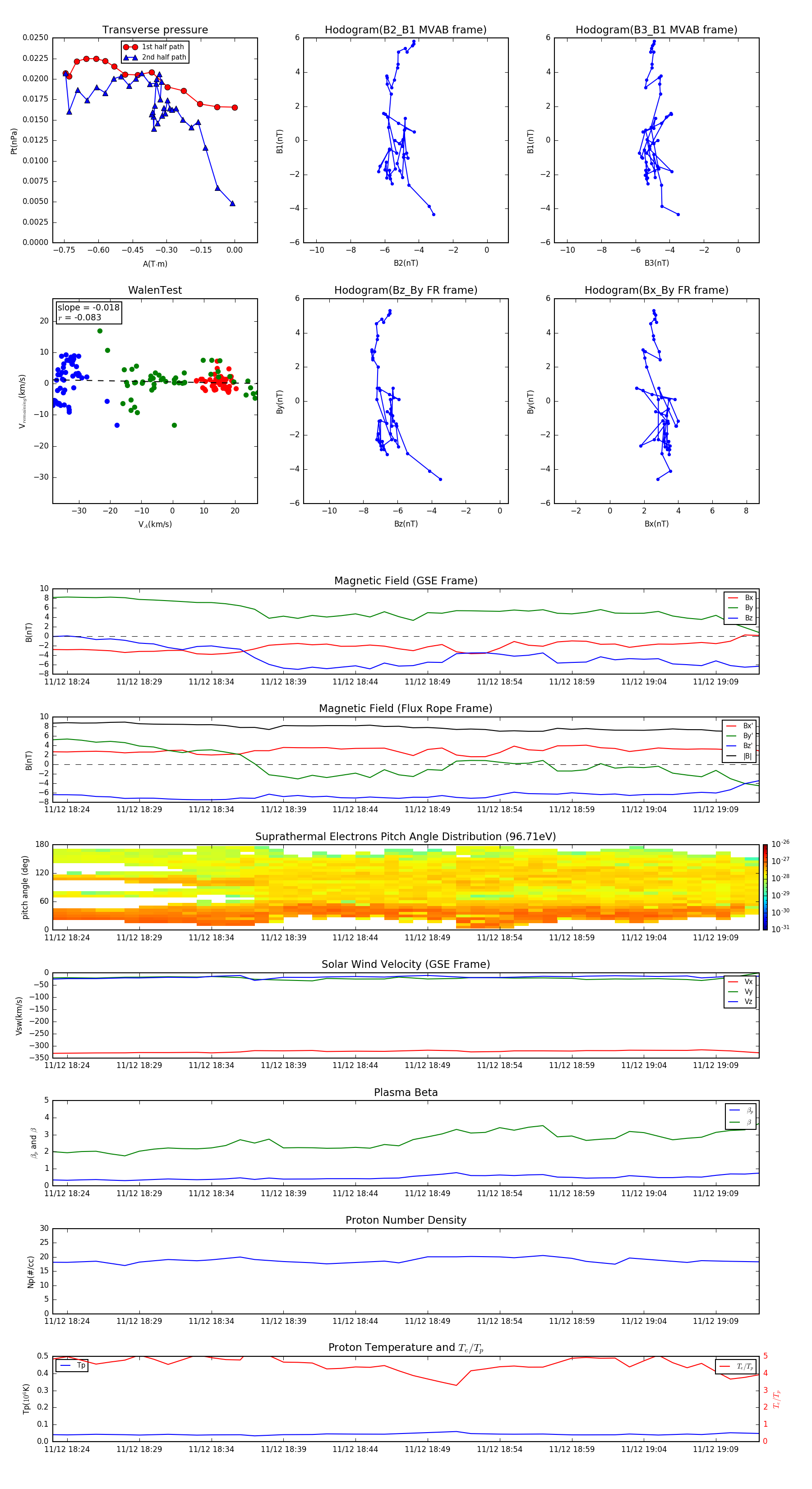
Flux Rope in 2012

Flux Rope Event 2012-11-12 18:23 ~ 2012-11-12 19:12 (50 minutes)


plot