HOME   LIST
‹–   –›

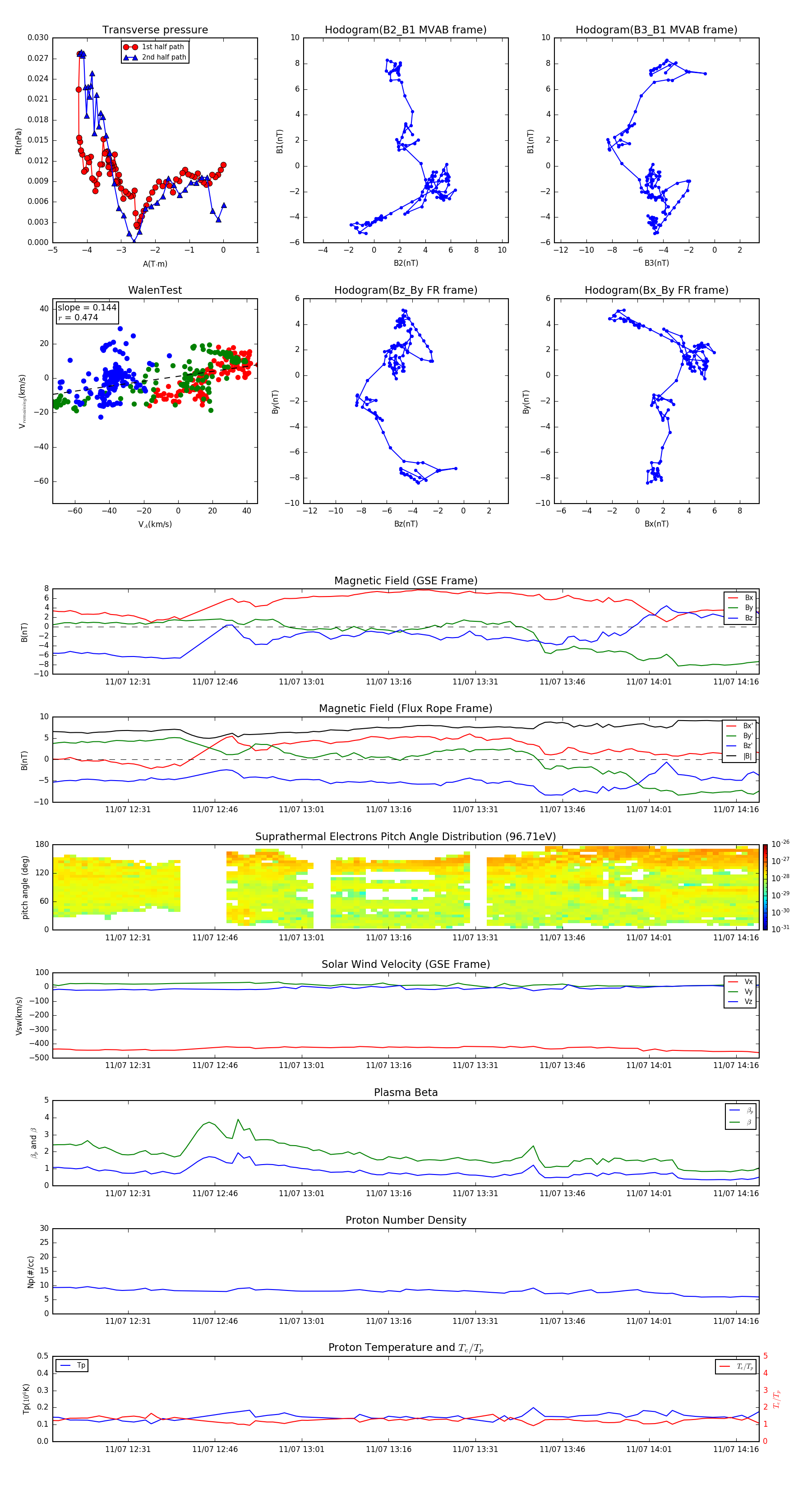
Flux Rope in 2012

Flux Rope Event 2012-11-07 12:18 ~ 2012-11-07 14:20 (123 minutes)


plot