HOME   LIST
‹–   –›

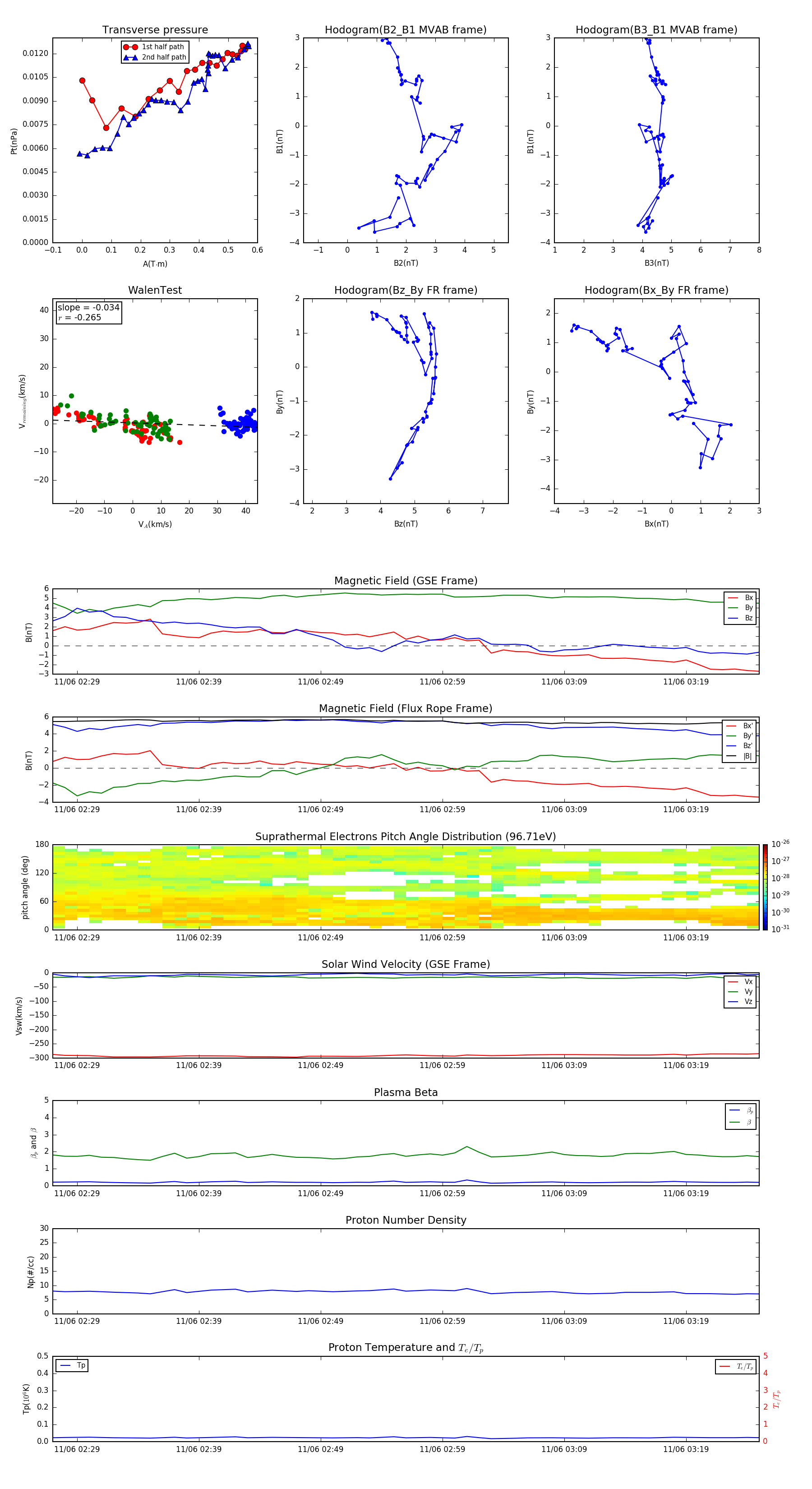
Flux Rope in 2012

Flux Rope Event 2012-11-06 02:27 ~ 2012-11-06 03:25 (59 minutes)


plot