HOME   LIST
‹–   –›

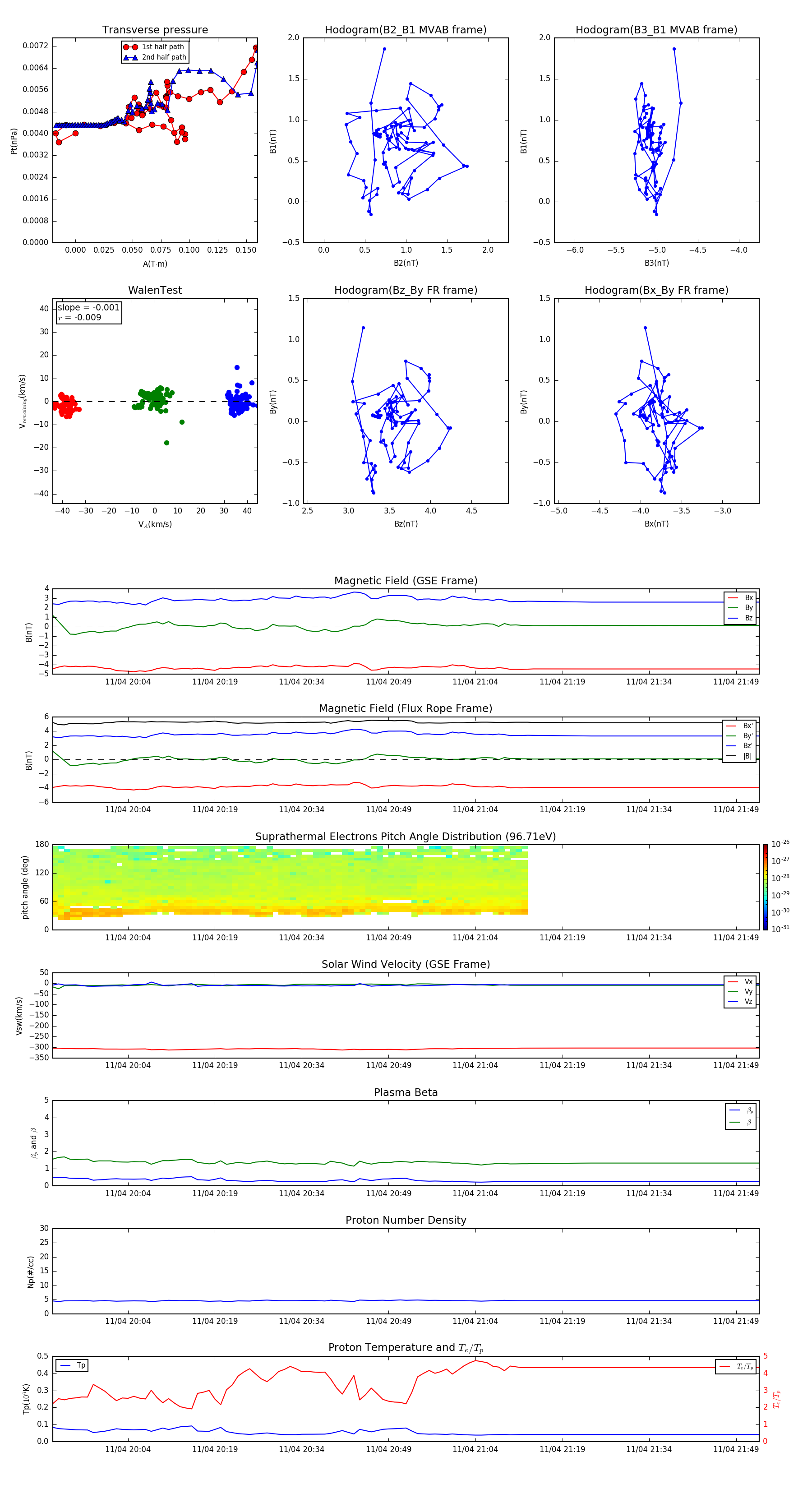
Flux Rope in 2012

Flux Rope Event 2012-11-04 19:51 ~ 2012-11-04 21:53 (123 minutes)


plot