HOME   LIST
‹–   –›

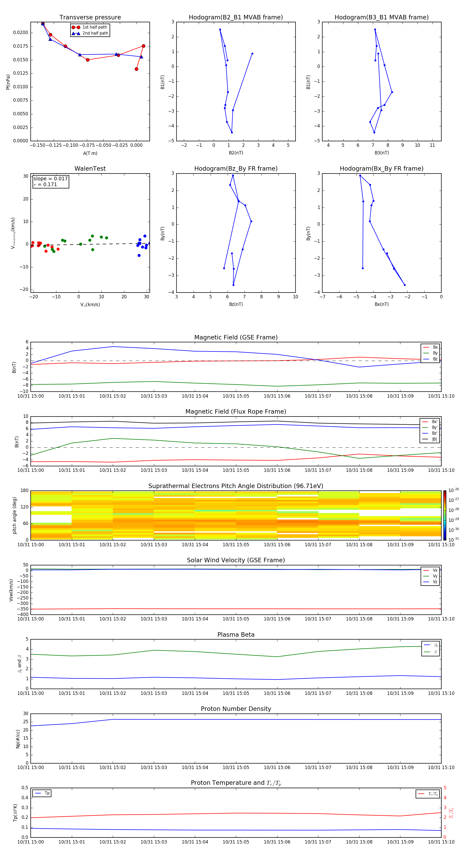
Flux Rope in 2012

Flux Rope Event 2012-10-31 15:00 ~ 2012-10-31 15:10 (11 minutes)


plot