HOME   LIST
‹–   –›

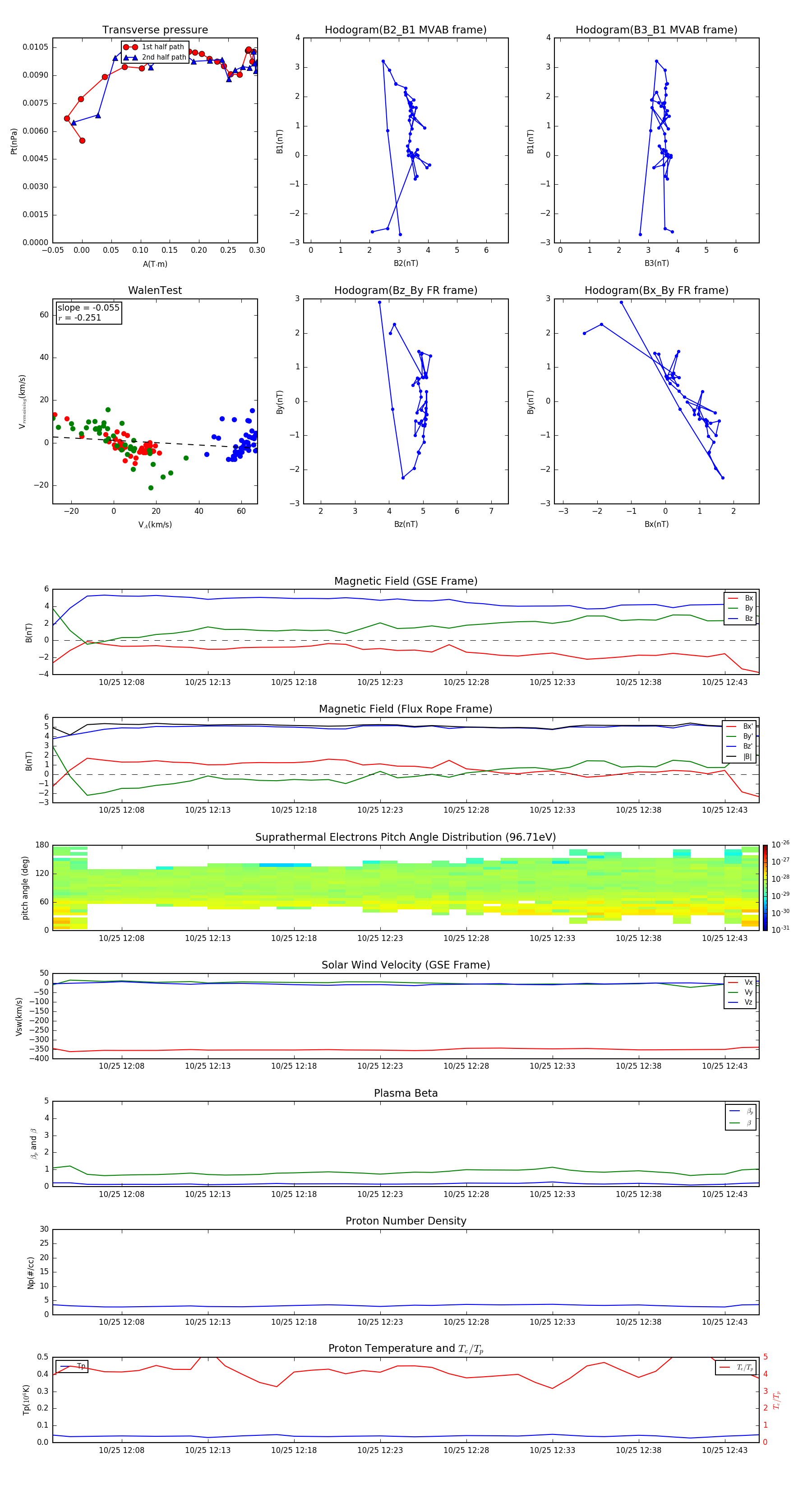
Flux Rope in 2012

Flux Rope Event 2012-10-25 12:04 ~ 2012-10-25 12:45 (42 minutes)


plot