HOME   LIST
‹–   –›

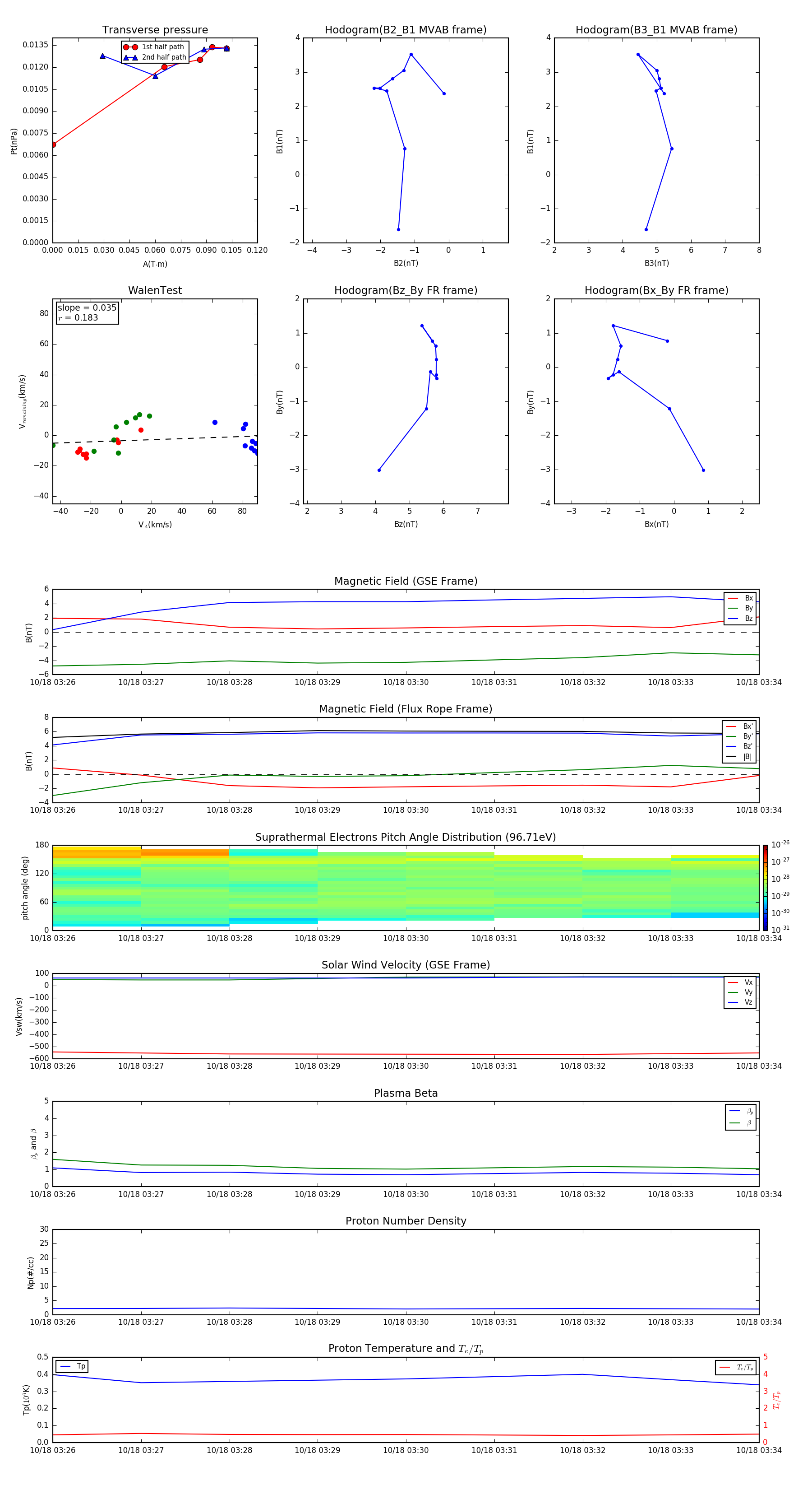
Flux Rope in 2012

Flux Rope Event 2012-10-18 03:26 ~ 2012-10-18 03:34 (9 minutes)


plot