HOME   LIST
‹–   –›

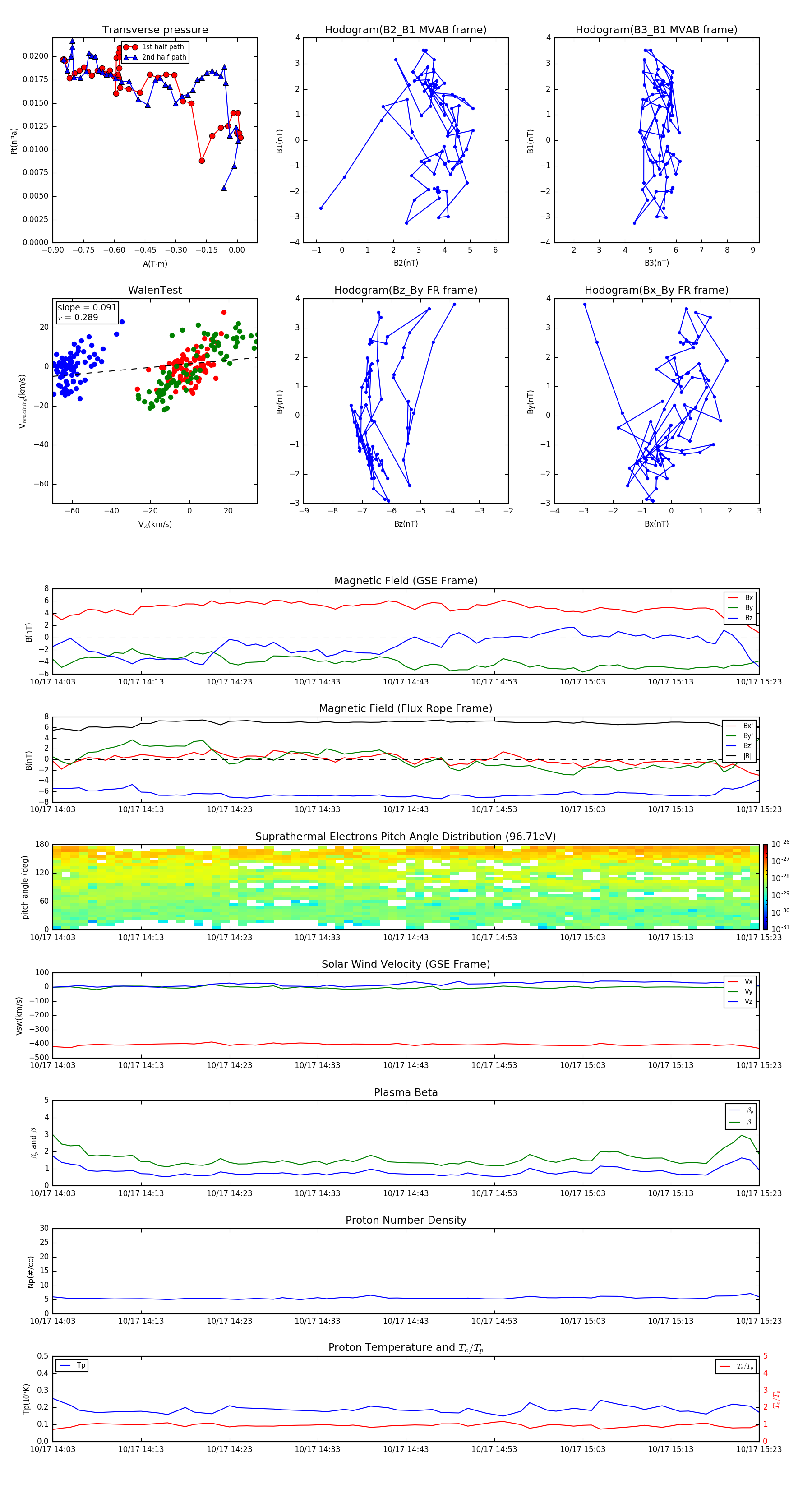
Flux Rope in 2012

Flux Rope Event 2012-10-17 14:03 ~ 2012-10-17 15:23 (81 minutes)


plot