HOME   LIST
‹–   –›

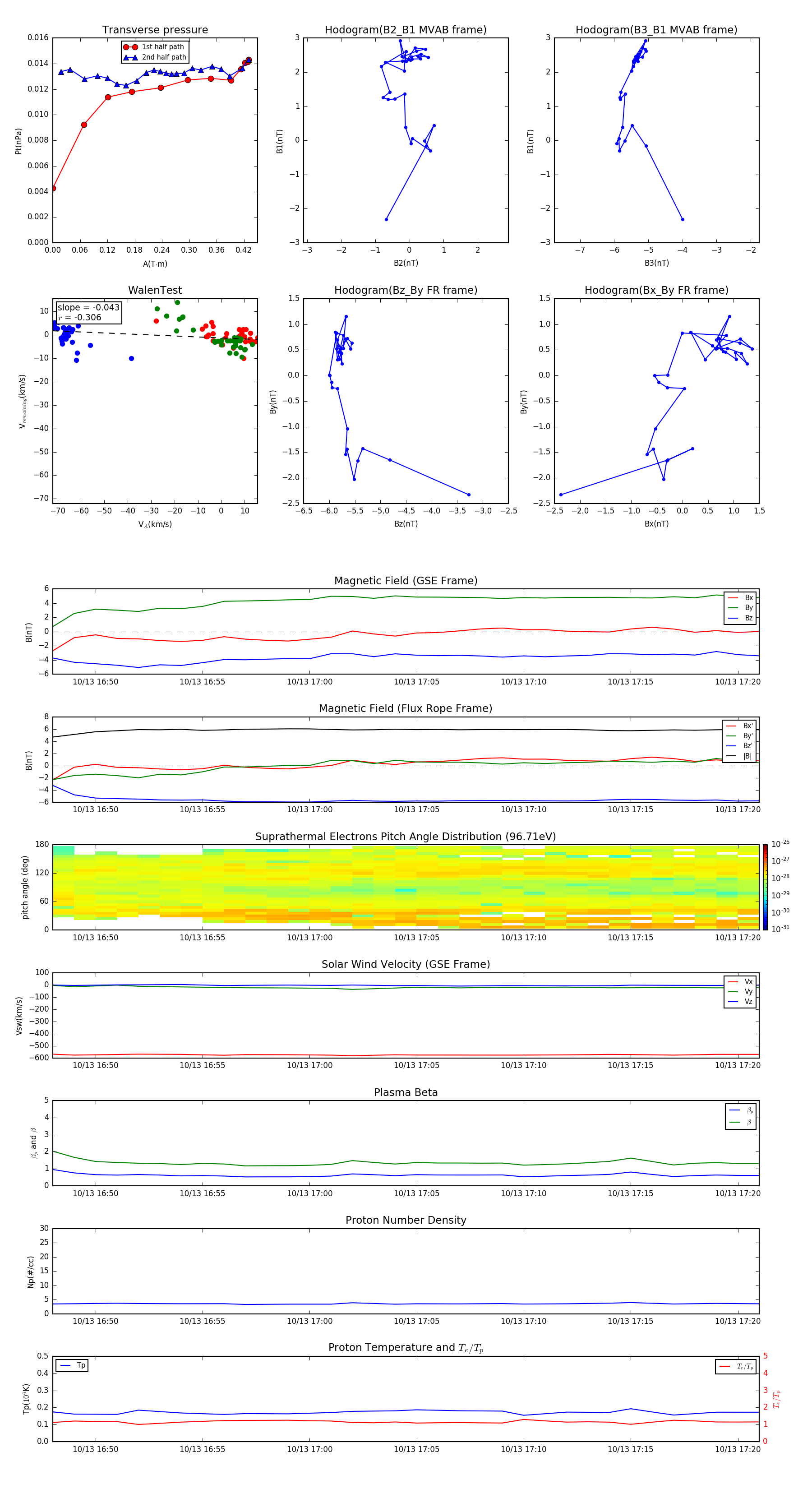
Flux Rope in 2012

Flux Rope Event 2012-10-13 16:48 ~ 2012-10-13 17:21 (34 minutes)


plot