HOME   LIST
‹–   –›

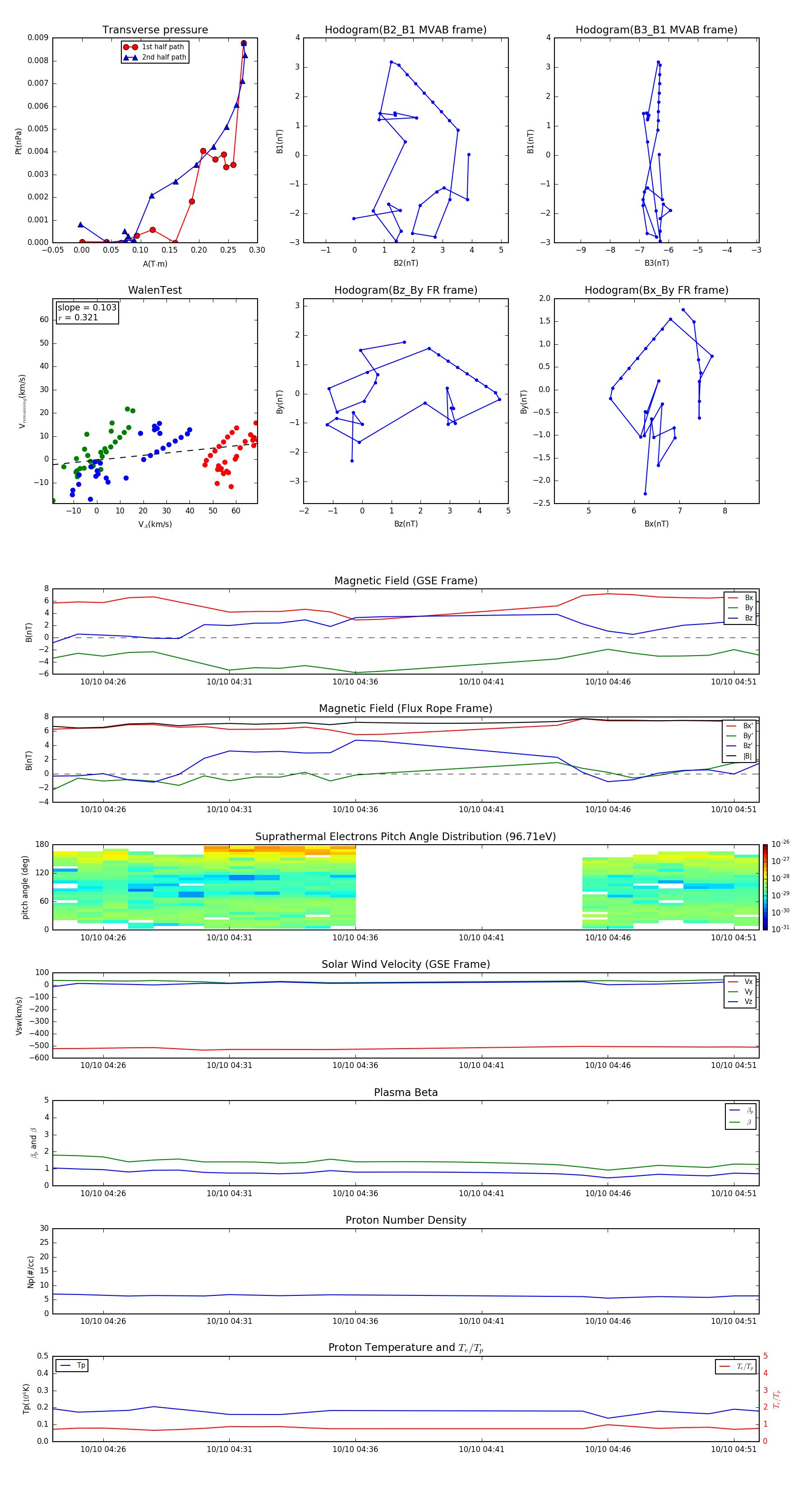
Flux Rope in 2012

Flux Rope Event 2012-10-10 04:24 ~ 2012-10-10 04:52 (29 minutes)


plot