HOME   LIST
‹–   –›

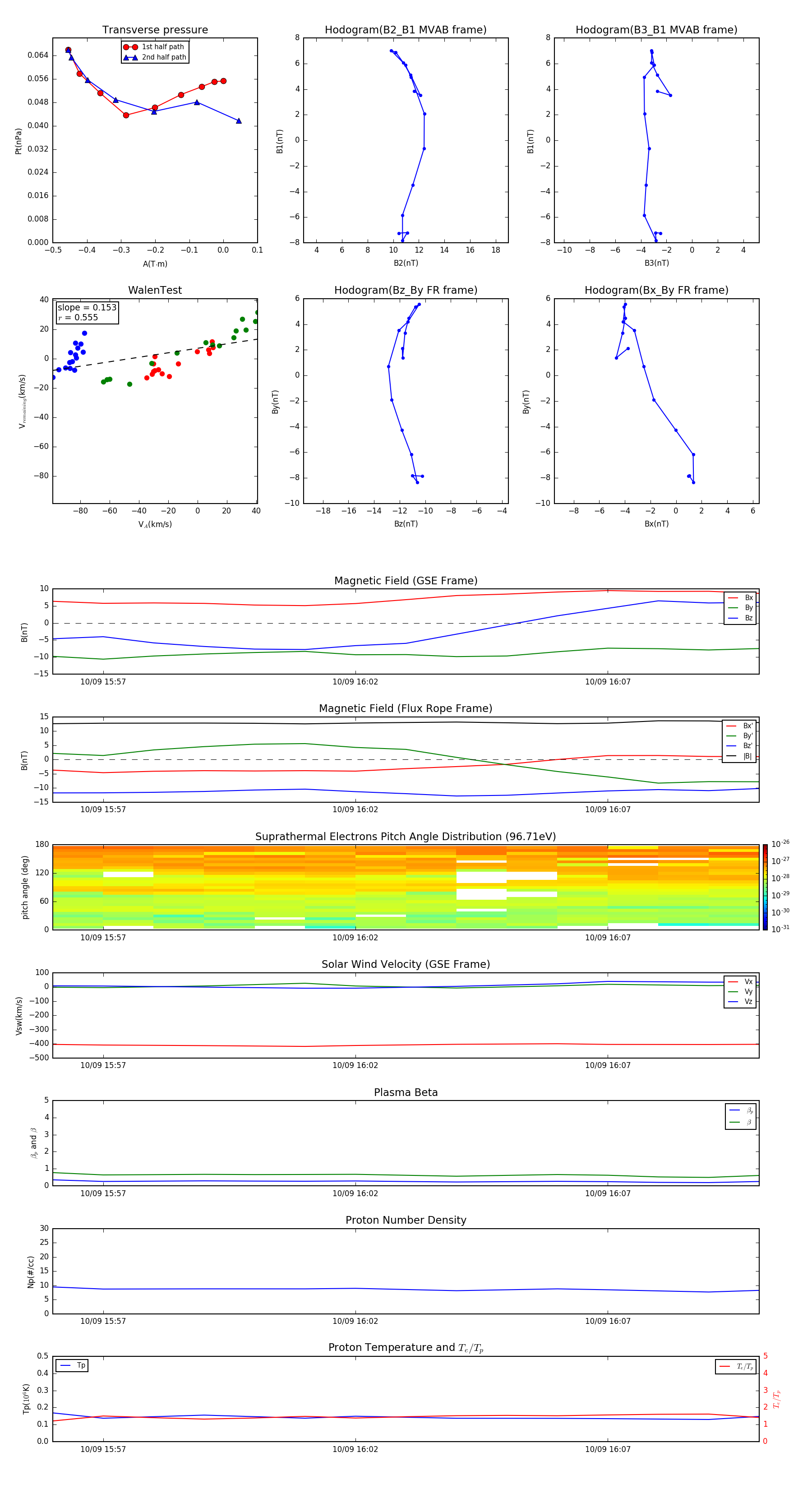
Flux Rope in 2012

Flux Rope Event 2012-10-09 15:56 ~ 2012-10-09 16:10 (15 minutes)


plot