HOME   LIST
‹–   –›

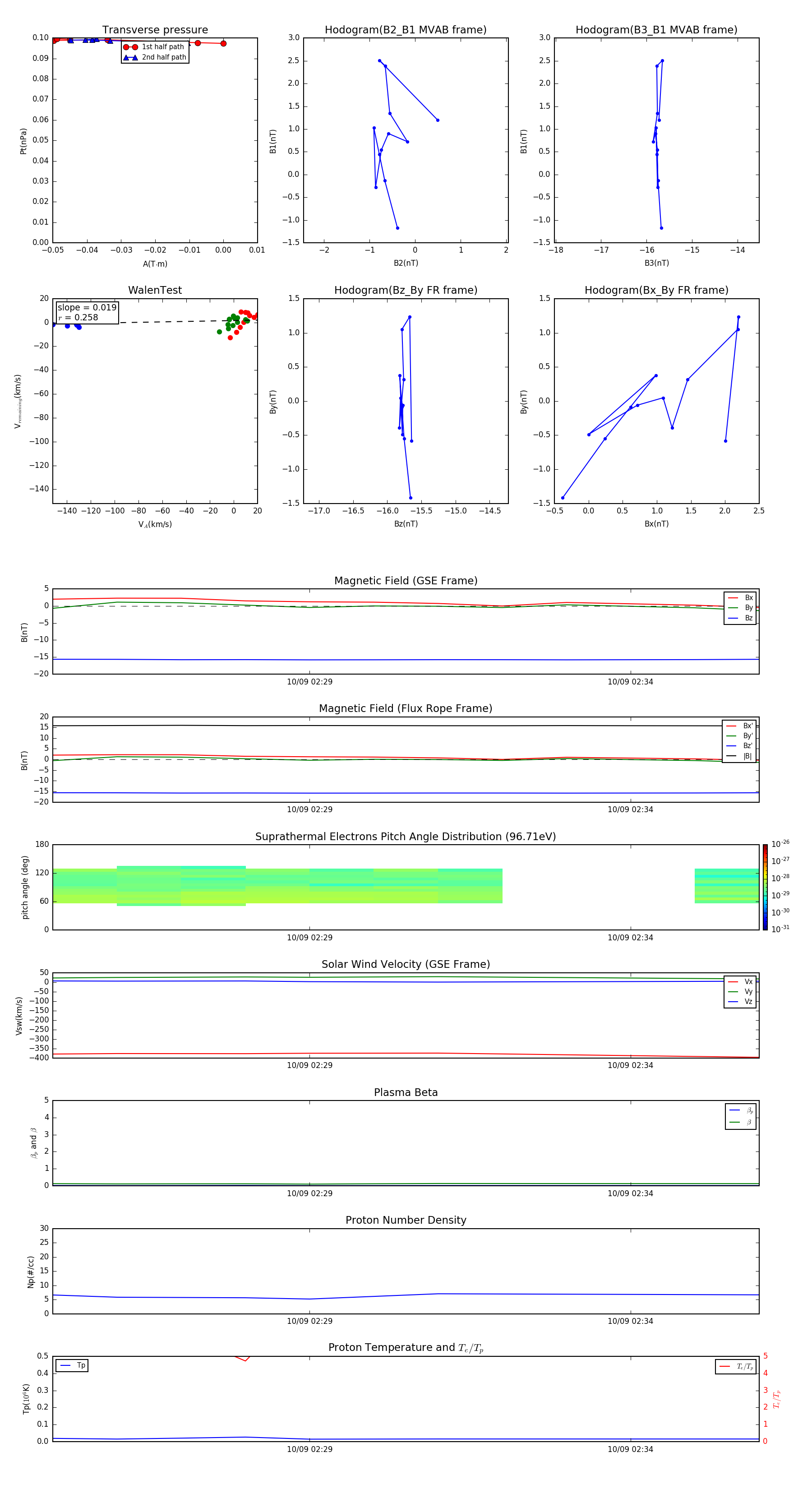
Flux Rope in 2012

Flux Rope Event 2012-10-09 02:25 ~ 2012-10-09 02:36 (12 minutes)


plot