HOME   LIST
‹–   –›

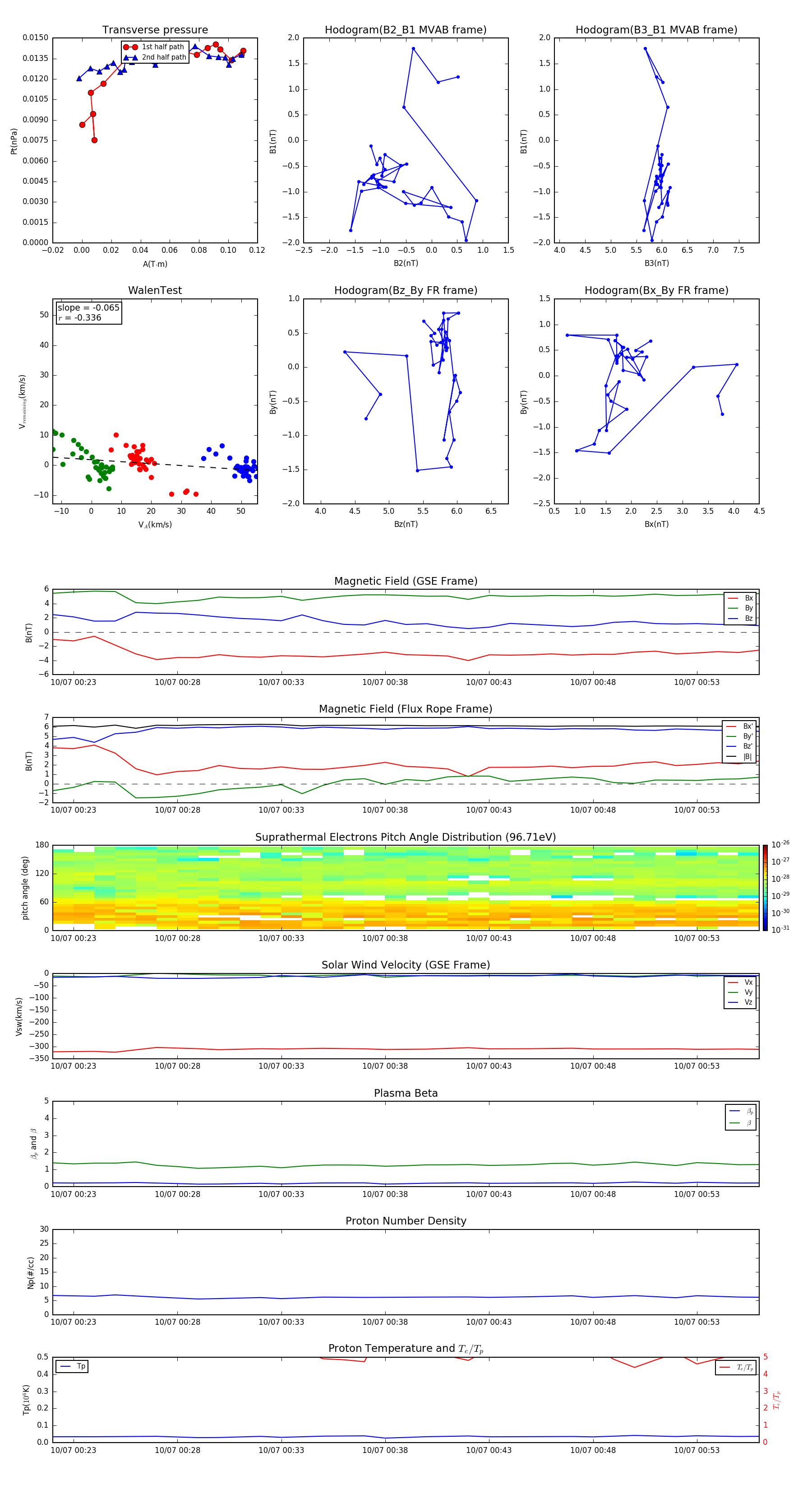
Flux Rope in 2012

Flux Rope Event 2012-10-07 00:22 ~ 2012-10-07 00:56 (35 minutes)


plot