HOME   LIST
‹–   –›

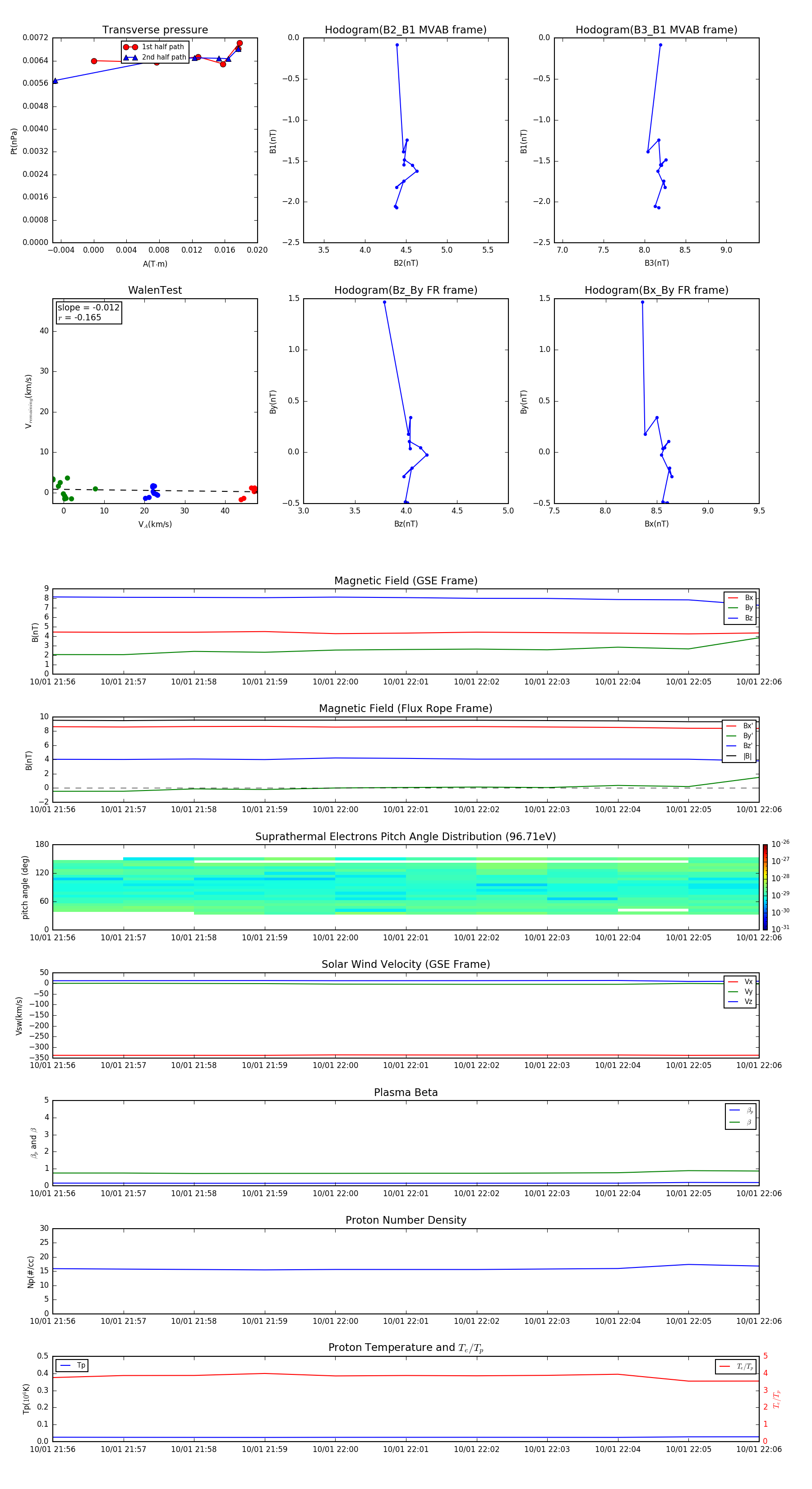
Flux Rope in 2012

Flux Rope Event 2012-10-01 21:56 ~ 2012-10-01 22:06 (11 minutes)


plot