HOME   LIST
‹–   –›

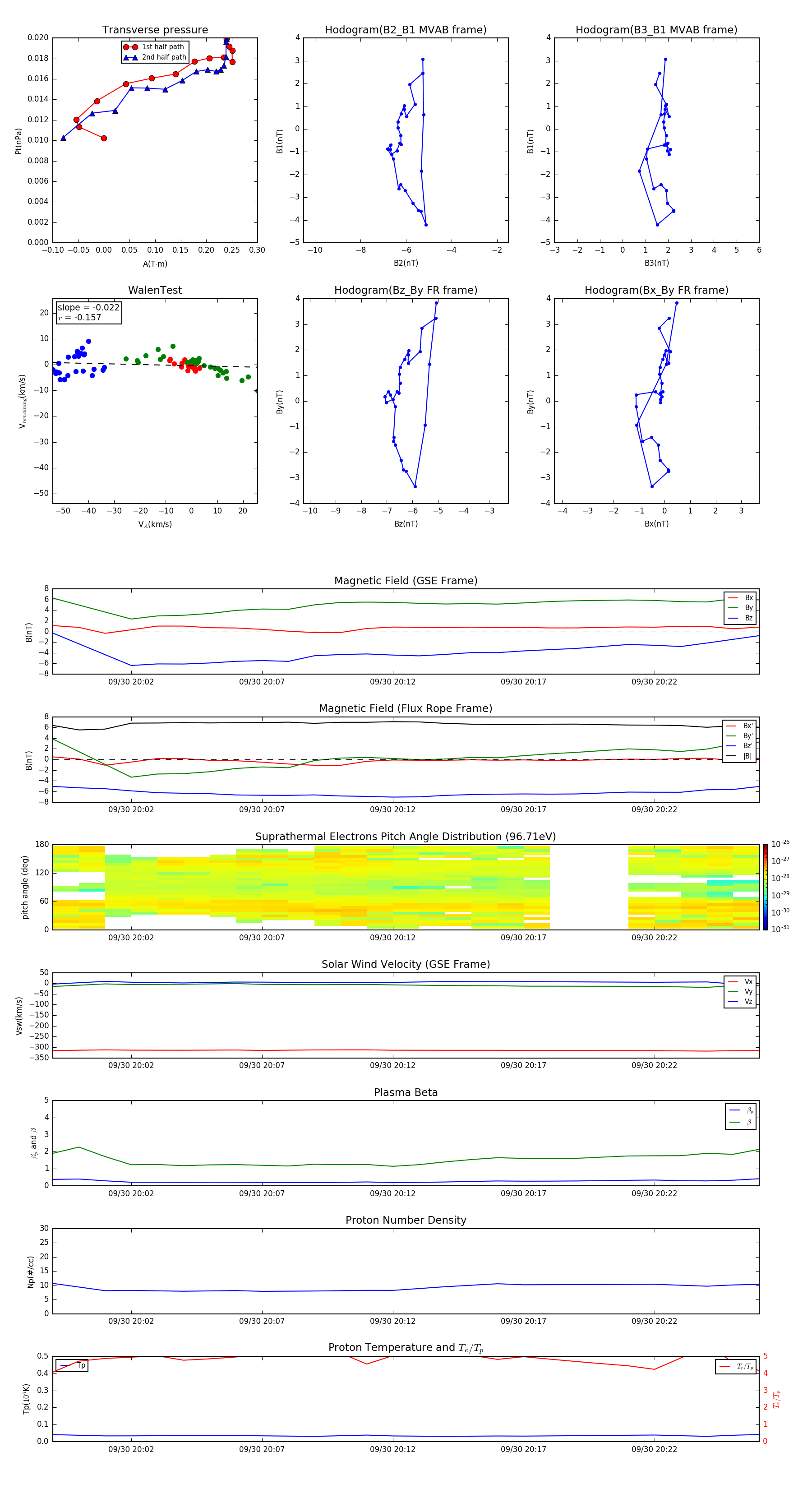
Flux Rope in 2012

Flux Rope Event 2012-09-30 19:59 ~ 2012-09-30 20:26 (28 minutes)


plot