HOME   LIST
‹–   –›

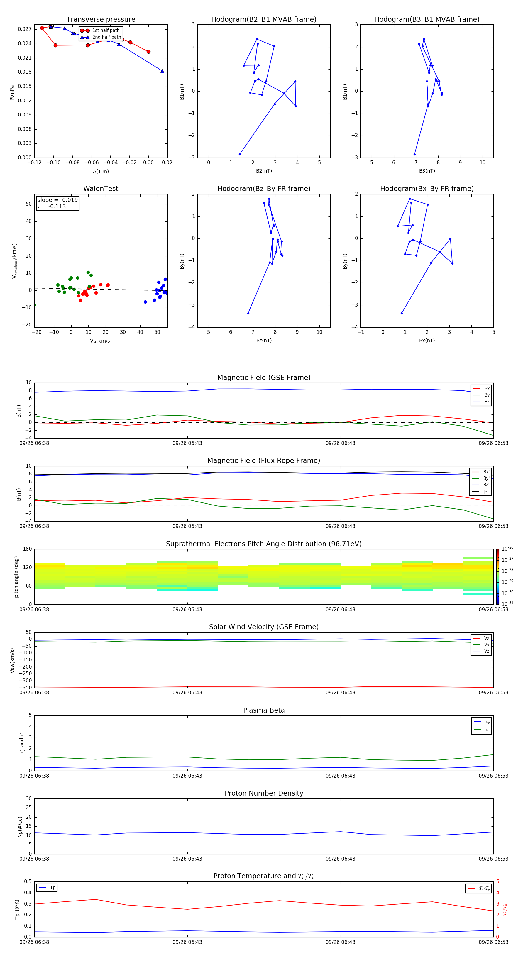
Flux Rope in 2012

Flux Rope Event 2012-09-26 06:38 ~ 2012-09-26 06:53 (16 minutes)


plot