HOME   LIST
‹–   –›

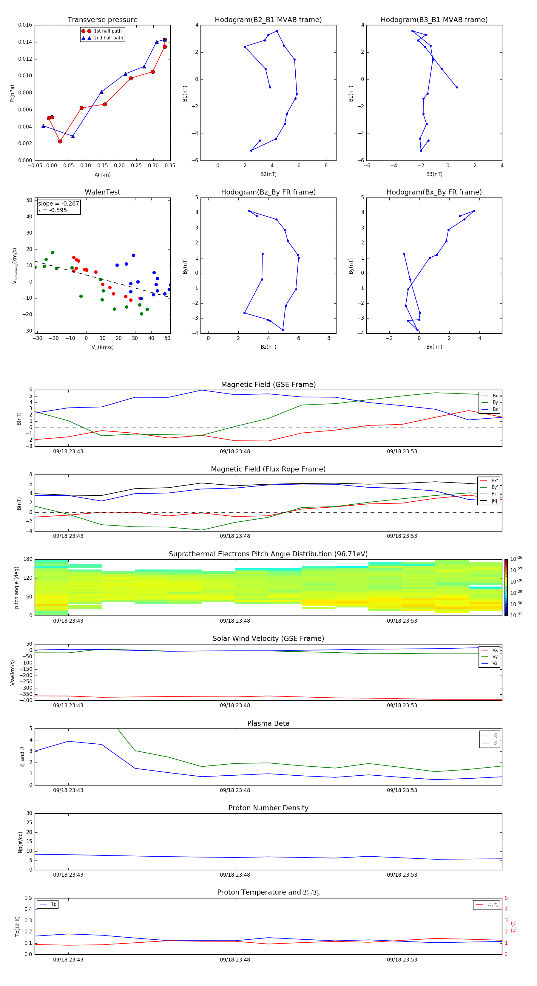
Flux Rope in 2012

Flux Rope Event 2012-09-18 23:42 ~ 2012-09-18 23:56 (15 minutes)


plot