HOME   LIST
‹–   –›

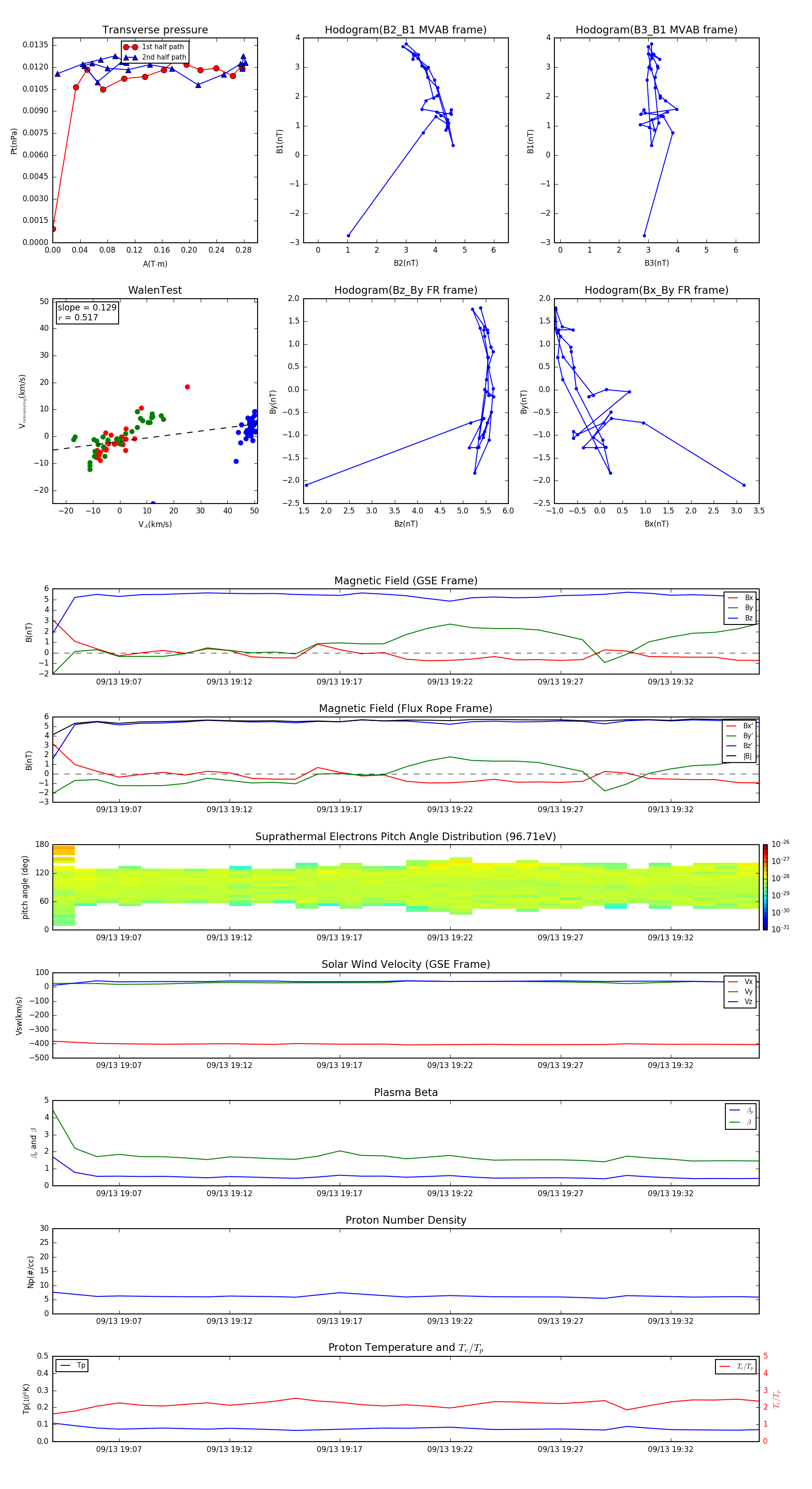
Flux Rope in 2012

Flux Rope Event 2012-09-13 19:04 ~ 2012-09-13 19:36 (33 minutes)


plot