HOME   LIST
‹–   –›

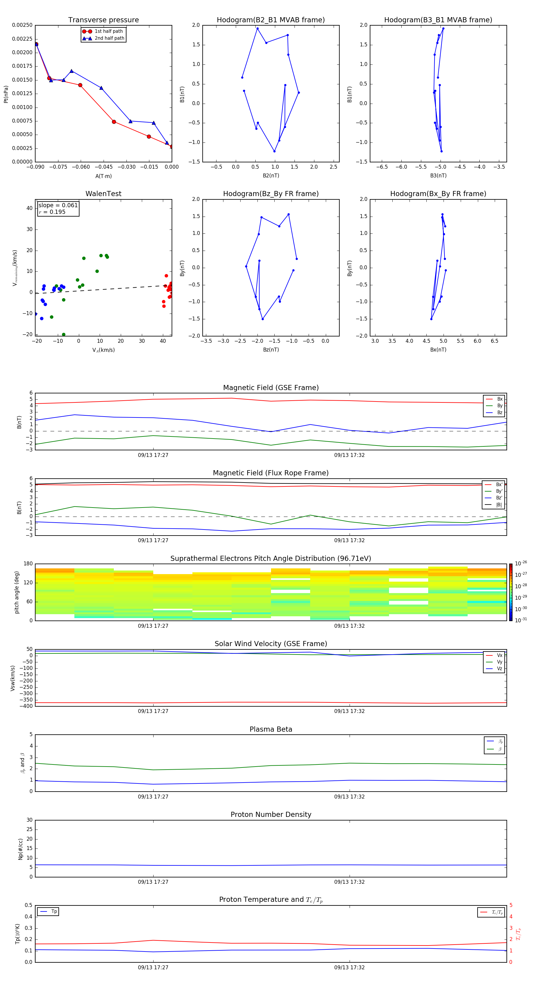
Flux Rope in 2012

Flux Rope Event 2012-09-13 17:24 ~ 2012-09-13 17:36 (13 minutes)


plot