HOME   LIST
‹–   –›

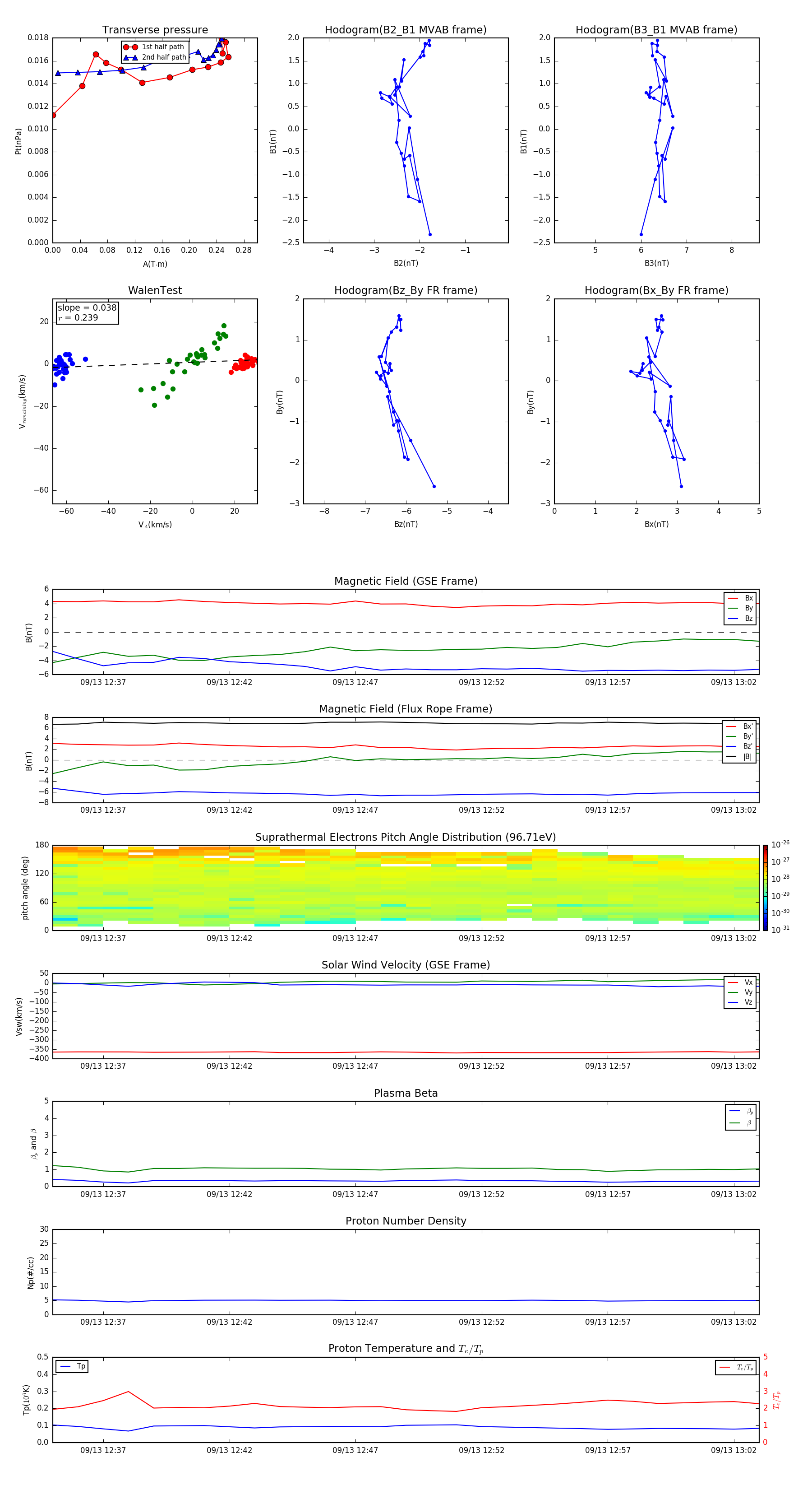
Flux Rope in 2012

Flux Rope Event 2012-09-13 12:35 ~ 2012-09-13 13:03 (29 minutes)


plot