HOME   LIST
‹–   –›

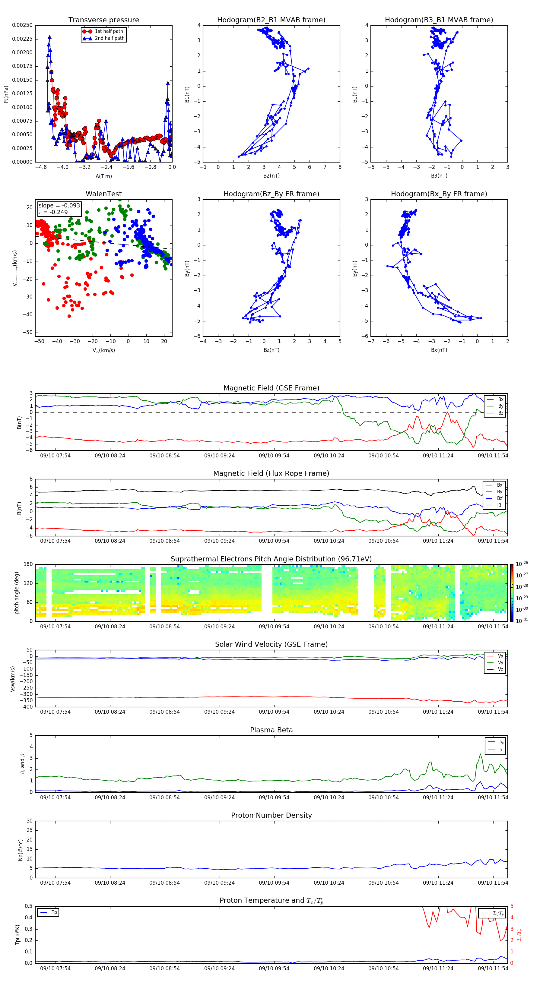
Flux Rope in 2012

Flux Rope Event 2012-09-10 07:43 ~ 2012-09-10 12:02 (260 minutes)


plot