HOME   LIST
‹–   –›

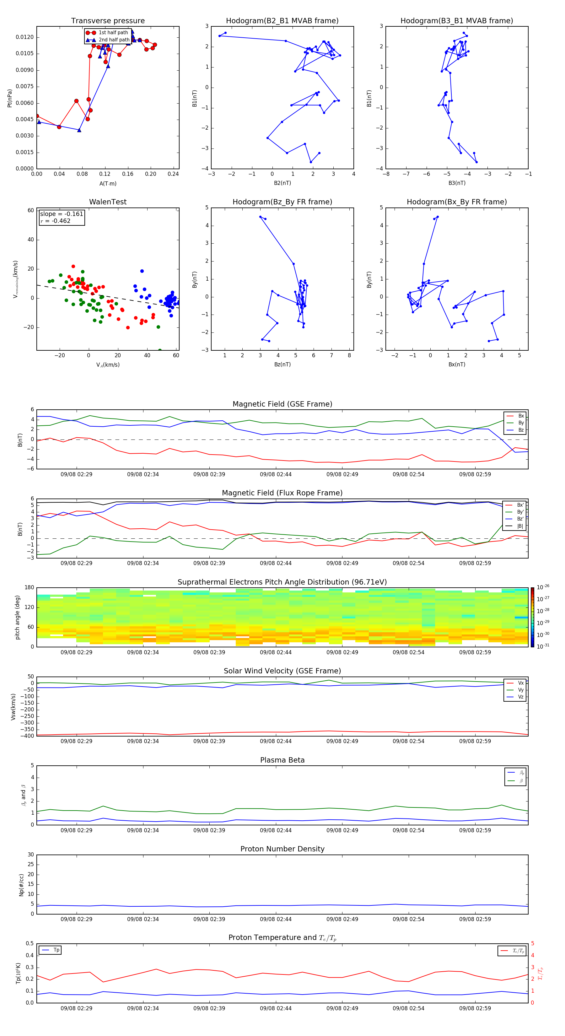
Flux Rope in 2012

Flux Rope Event 2012-09-08 02:26 ~ 2012-09-08 03:03 (38 minutes)


plot