HOME   LIST
‹–   –›

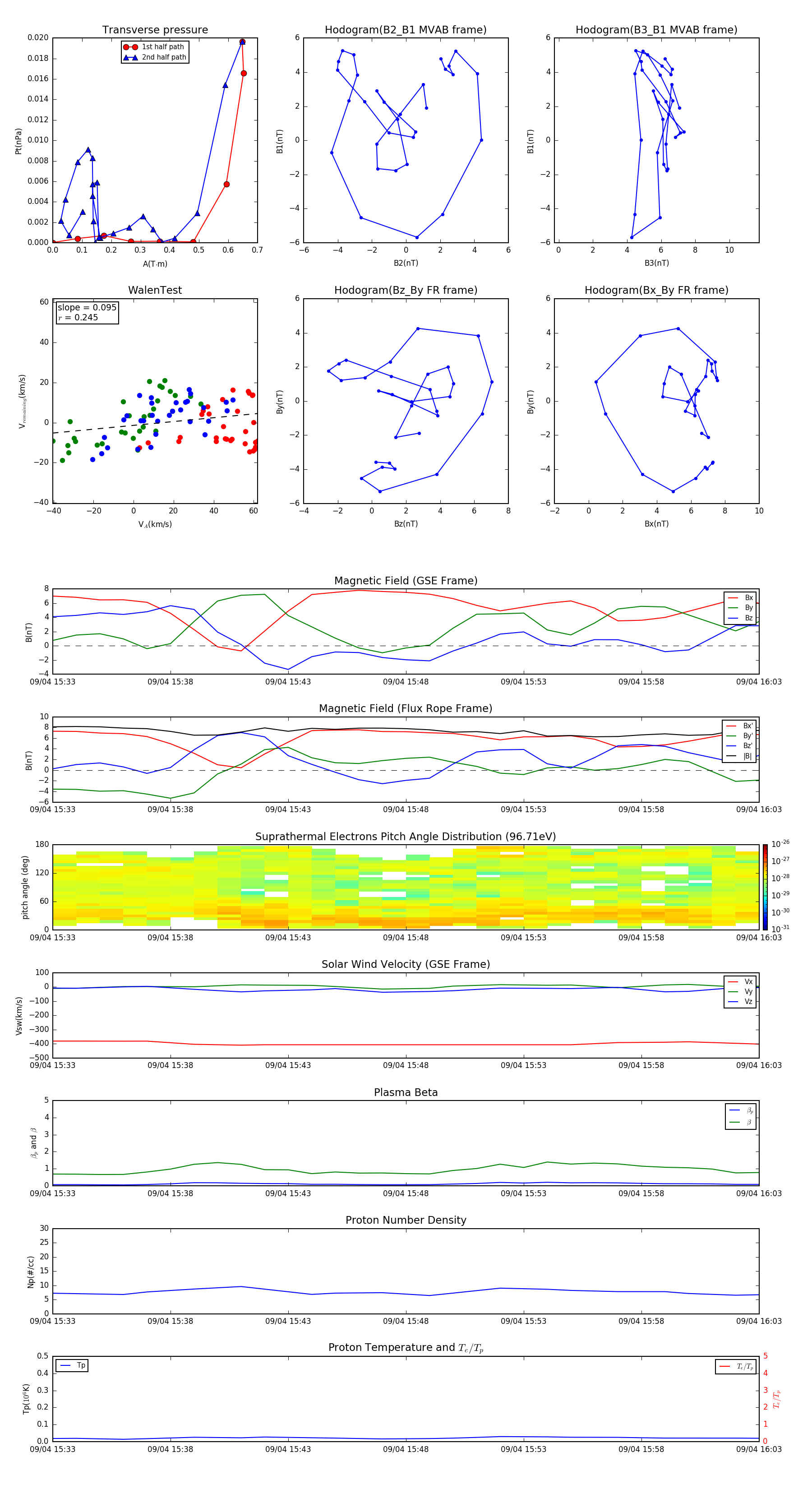
Flux Rope in 2012

Flux Rope Event 2012-09-04 15:33 ~ 2012-09-04 16:03 (31 minutes)


plot