HOME   LIST
‹–   –›

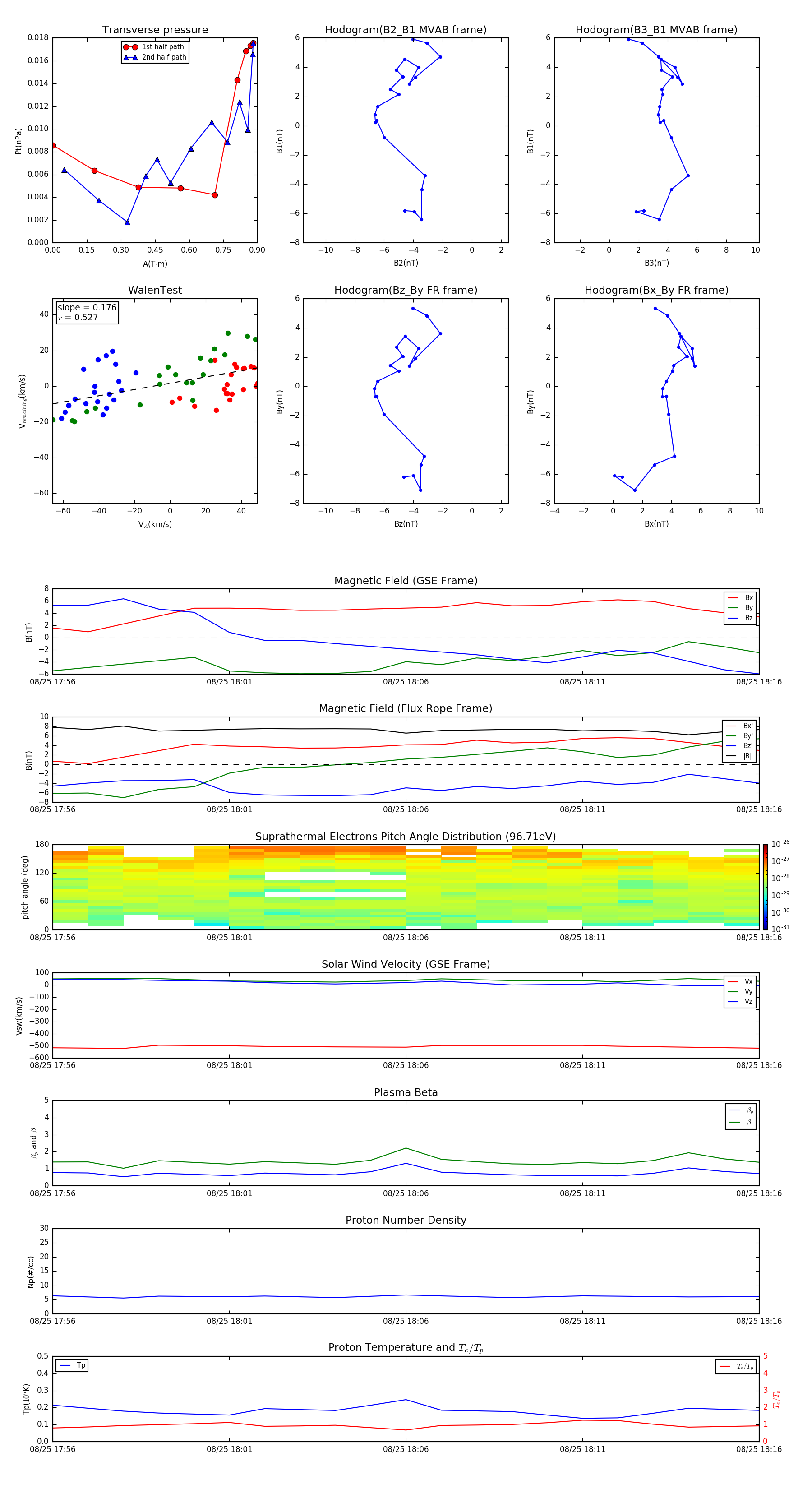
Flux Rope in 2012

Flux Rope Event 2012-08-25 17:56 ~ 2012-08-25 18:16 (21 minutes)


plot