HOME   LIST
‹–   –›

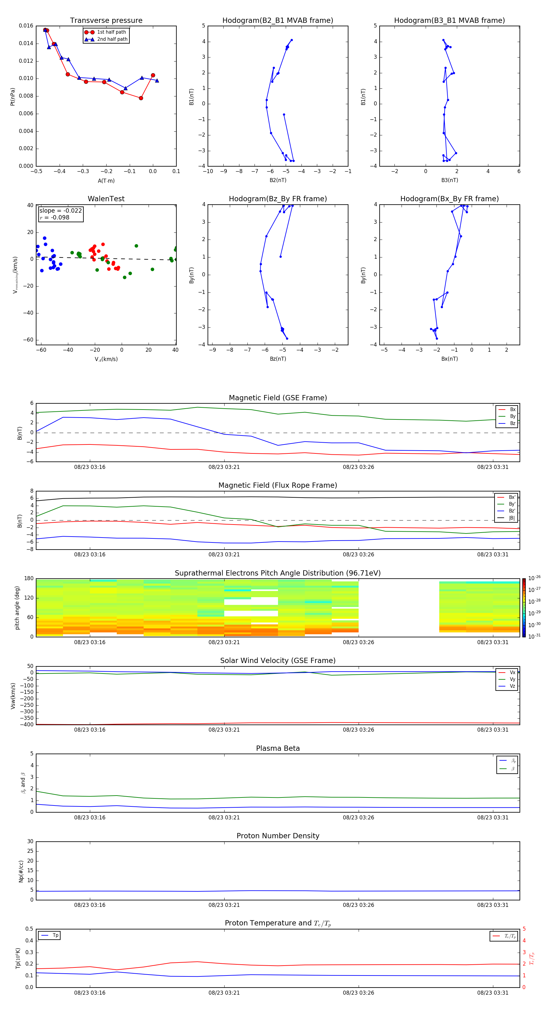
Flux Rope in 2012

Flux Rope Event 2012-08-23 03:14 ~ 2012-08-23 03:32 (19 minutes)


plot