HOME   LIST
‹–   –›

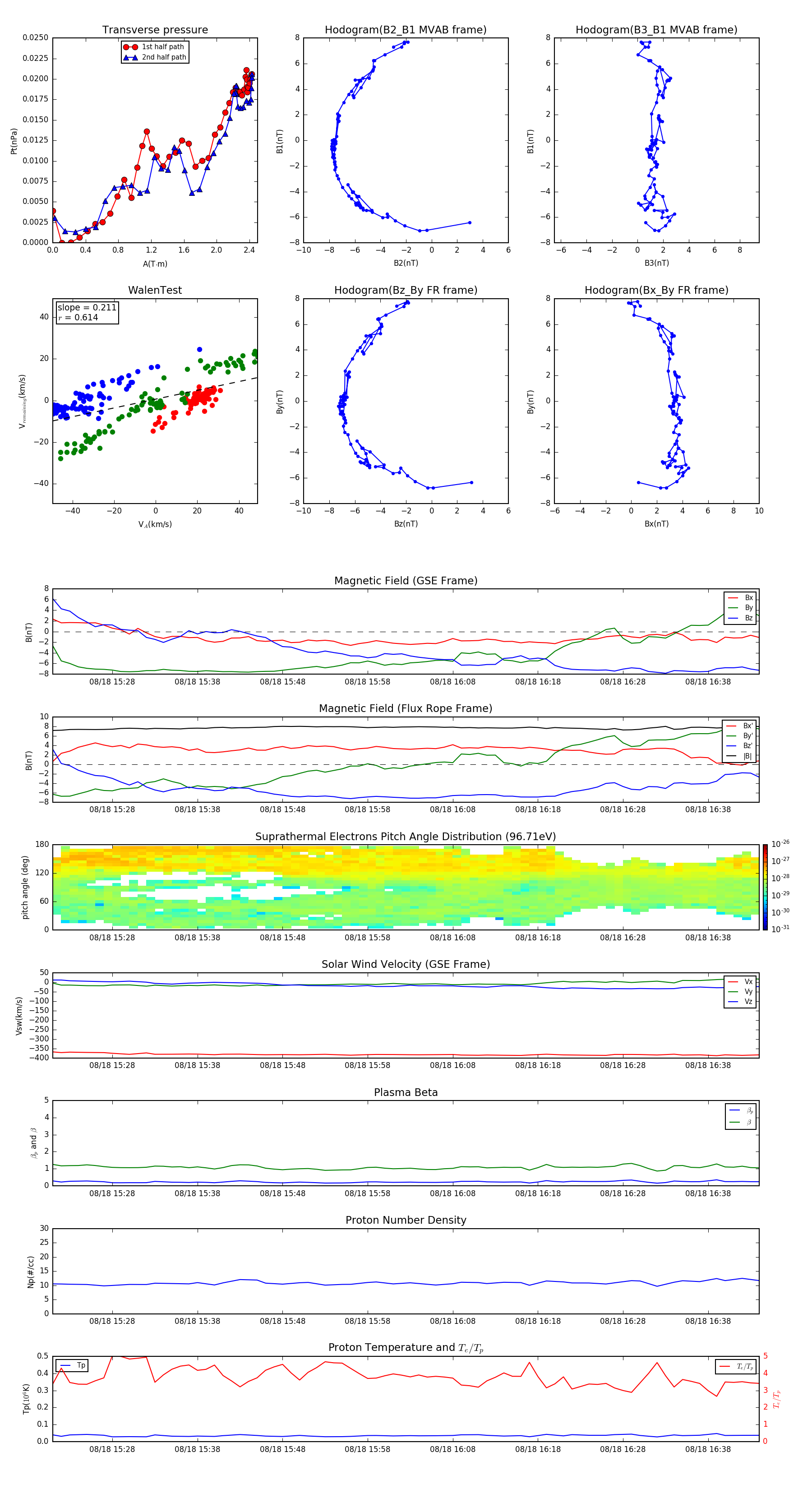
Flux Rope in 2012

Flux Rope Event 2012-08-18 15:21 ~ 2012-08-18 16:44 (84 minutes)


plot