HOME   LIST
‹–   –›

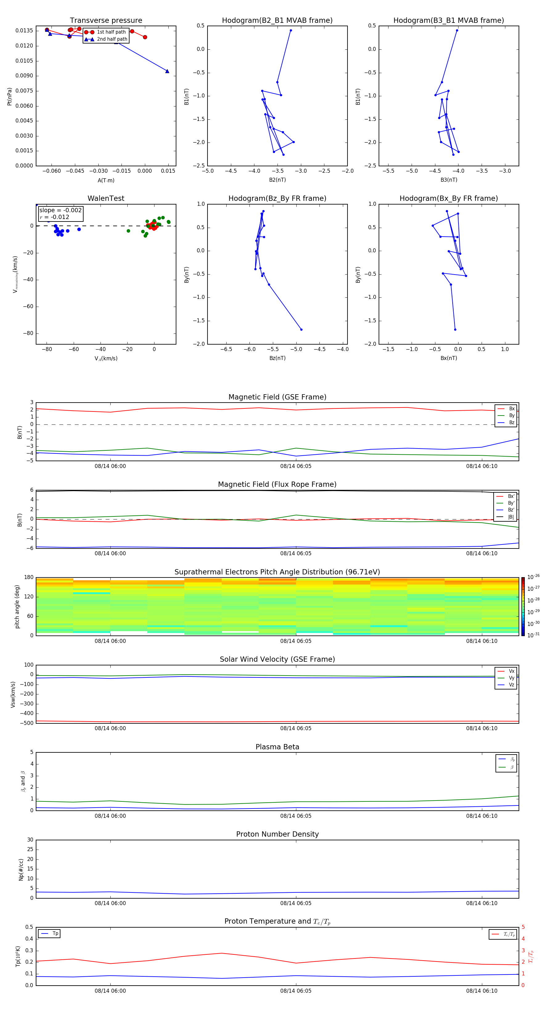
Flux Rope in 2012

Flux Rope Event 2012-08-14 05:58 ~ 2012-08-14 06:11 (14 minutes)


plot