HOME   LIST
‹–   –›

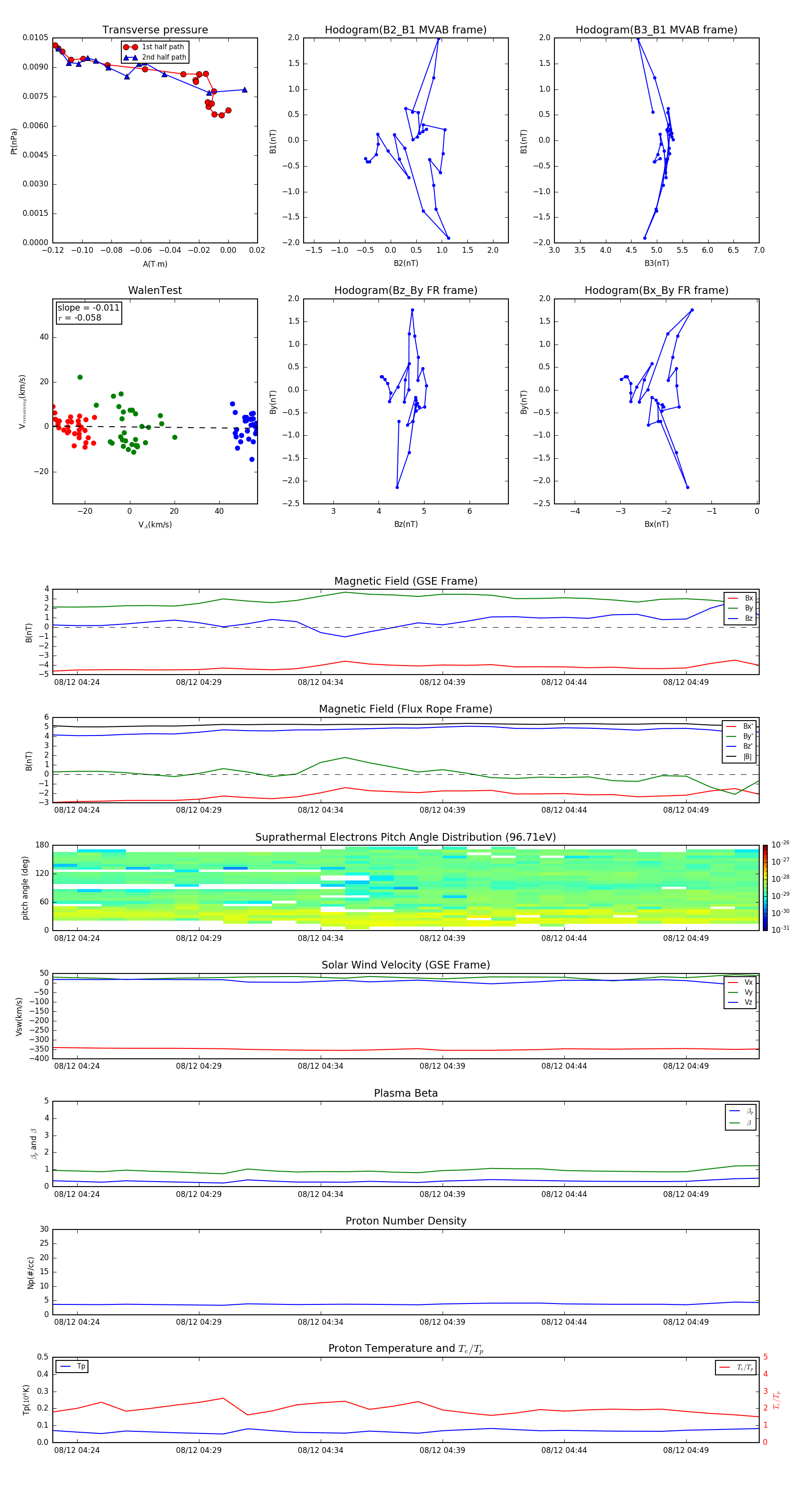
Flux Rope in 2012

Flux Rope Event 2012-08-12 04:23 ~ 2012-08-12 04:52 (30 minutes)


plot