HOME   LIST
‹–   –›

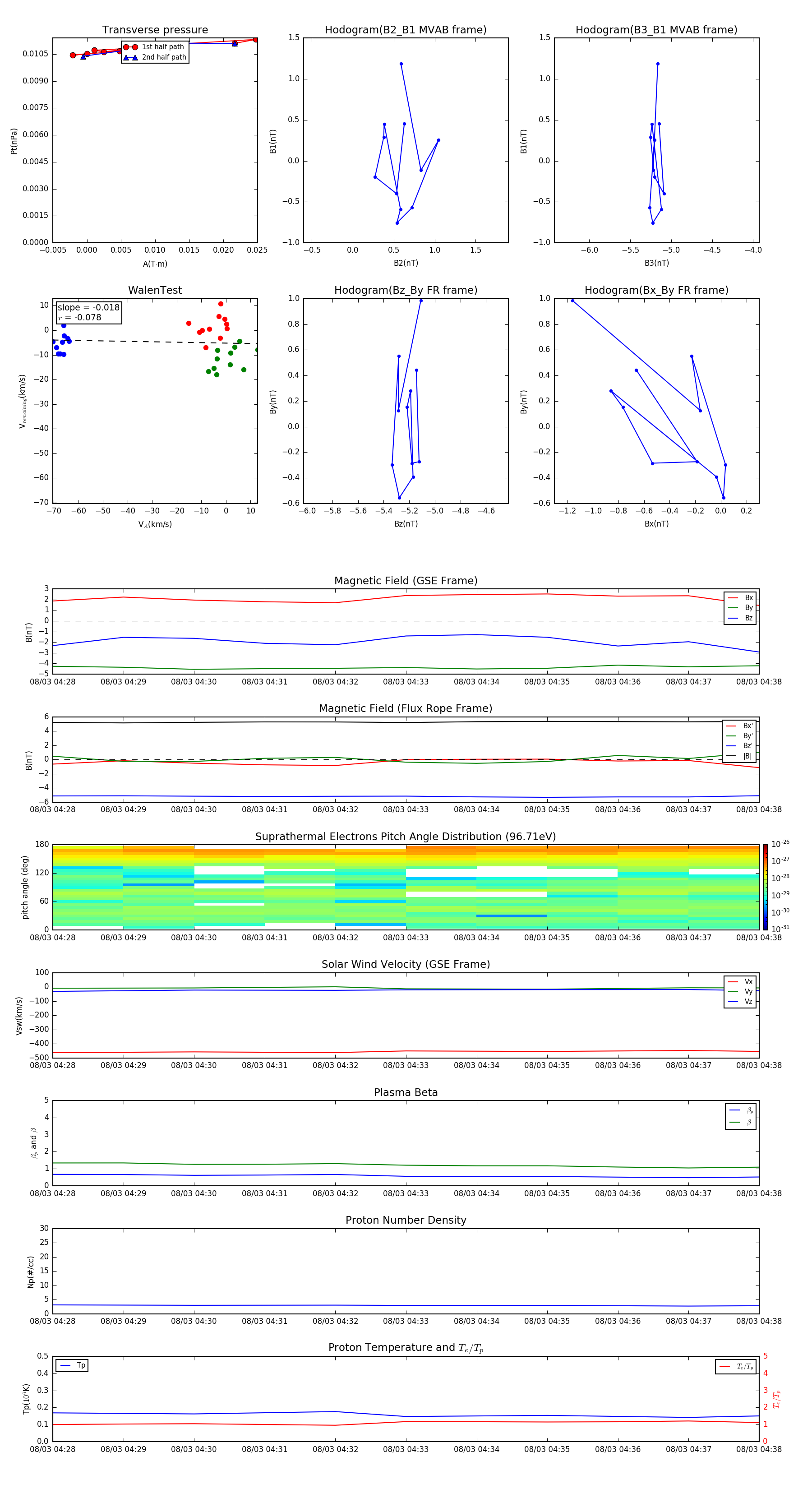
Flux Rope in 2012

Flux Rope Event 2012-08-03 04:28 ~ 2012-08-03 04:38 (11 minutes)


plot