HOME   LIST
‹–   –›

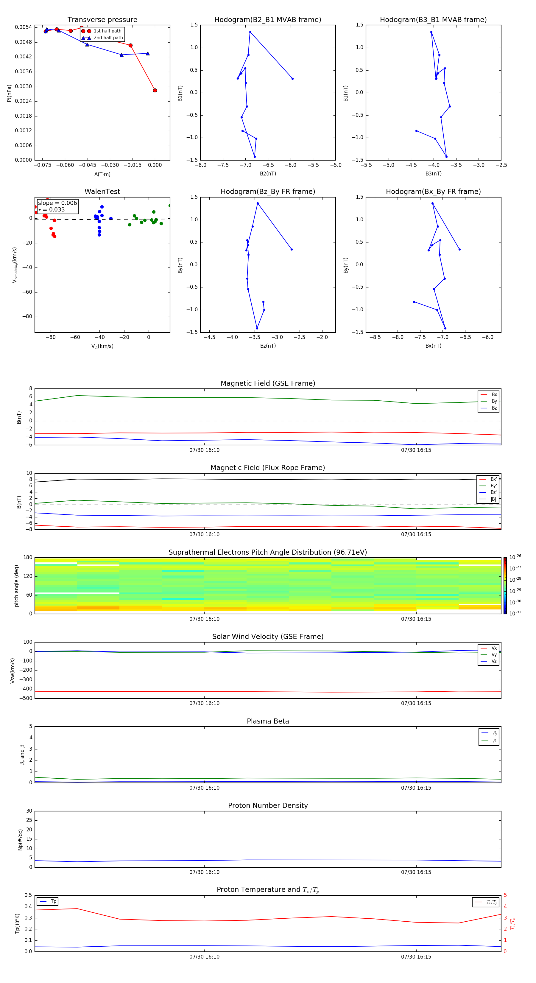
Flux Rope in 2012

Flux Rope Event 2012-07-30 16:06 ~ 2012-07-30 16:17 (12 minutes)


plot