HOME   LIST
‹–   –›

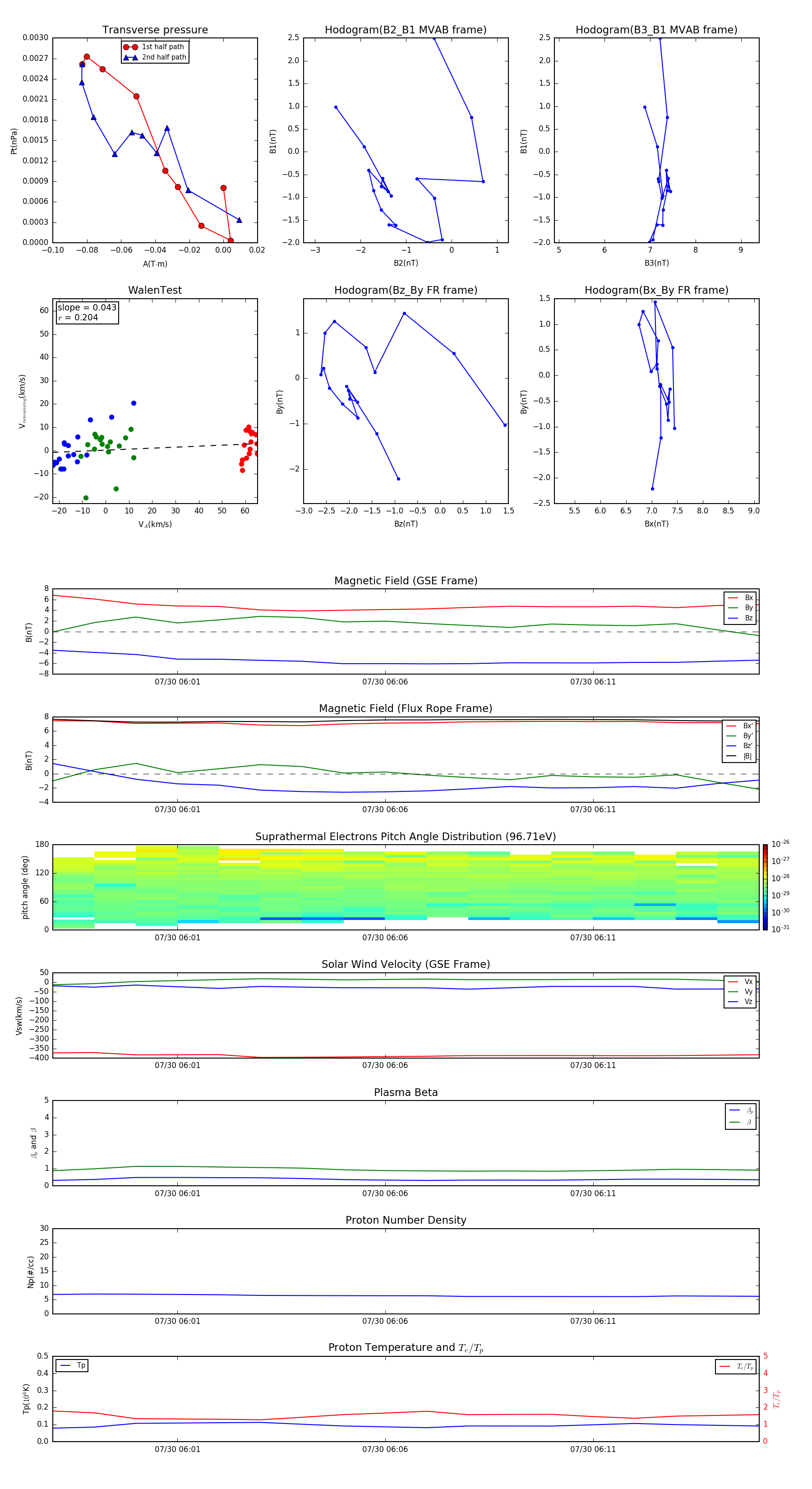
Flux Rope in 2012

Flux Rope Event 2012-07-30 05:58 ~ 2012-07-30 06:15 (18 minutes)


plot