HOME   LIST
‹–   –›

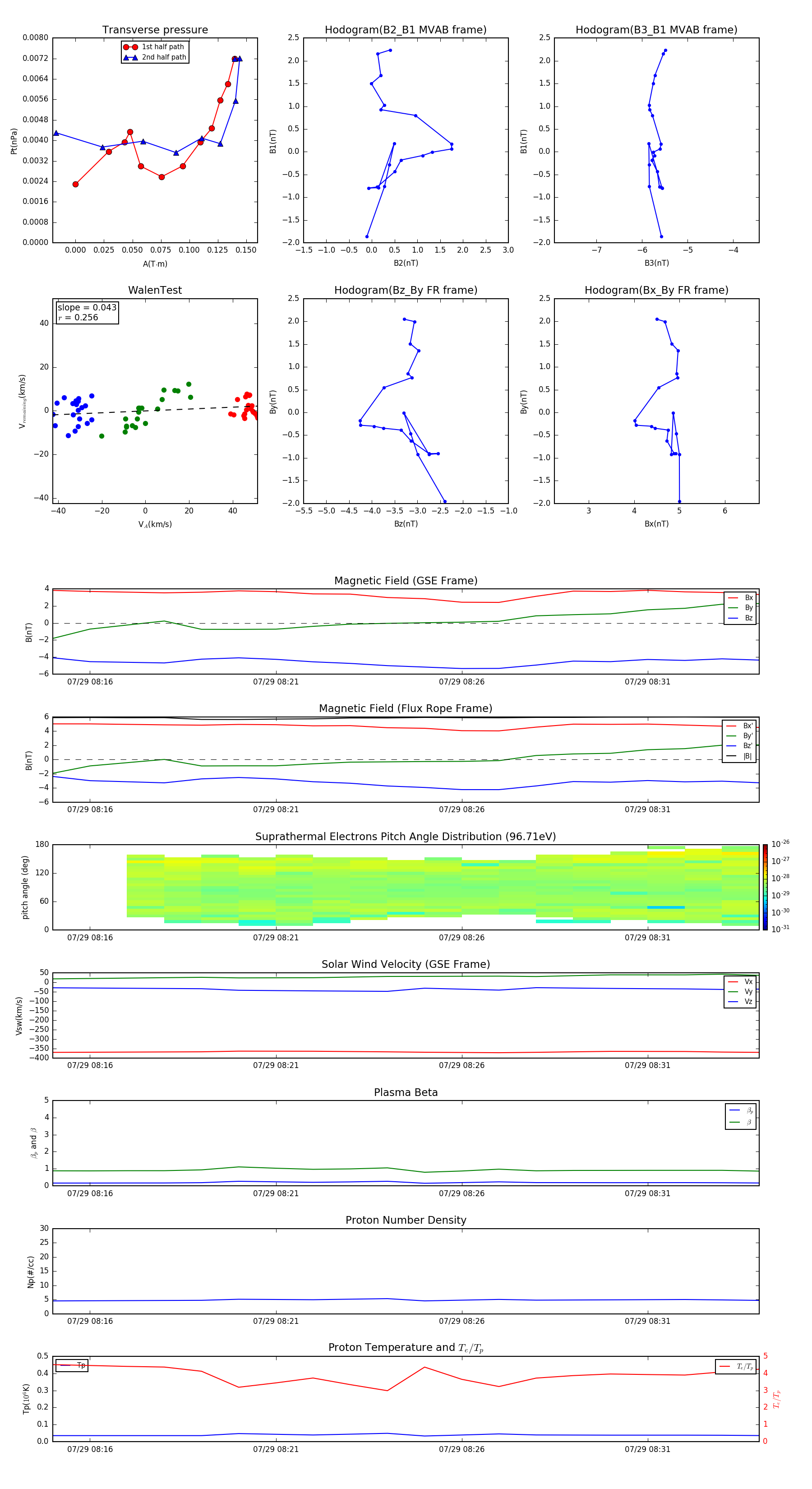
Flux Rope in 2012

Flux Rope Event 2012-07-29 08:15 ~ 2012-07-29 08:34 (20 minutes)


plot