HOME   LIST
‹–   –›

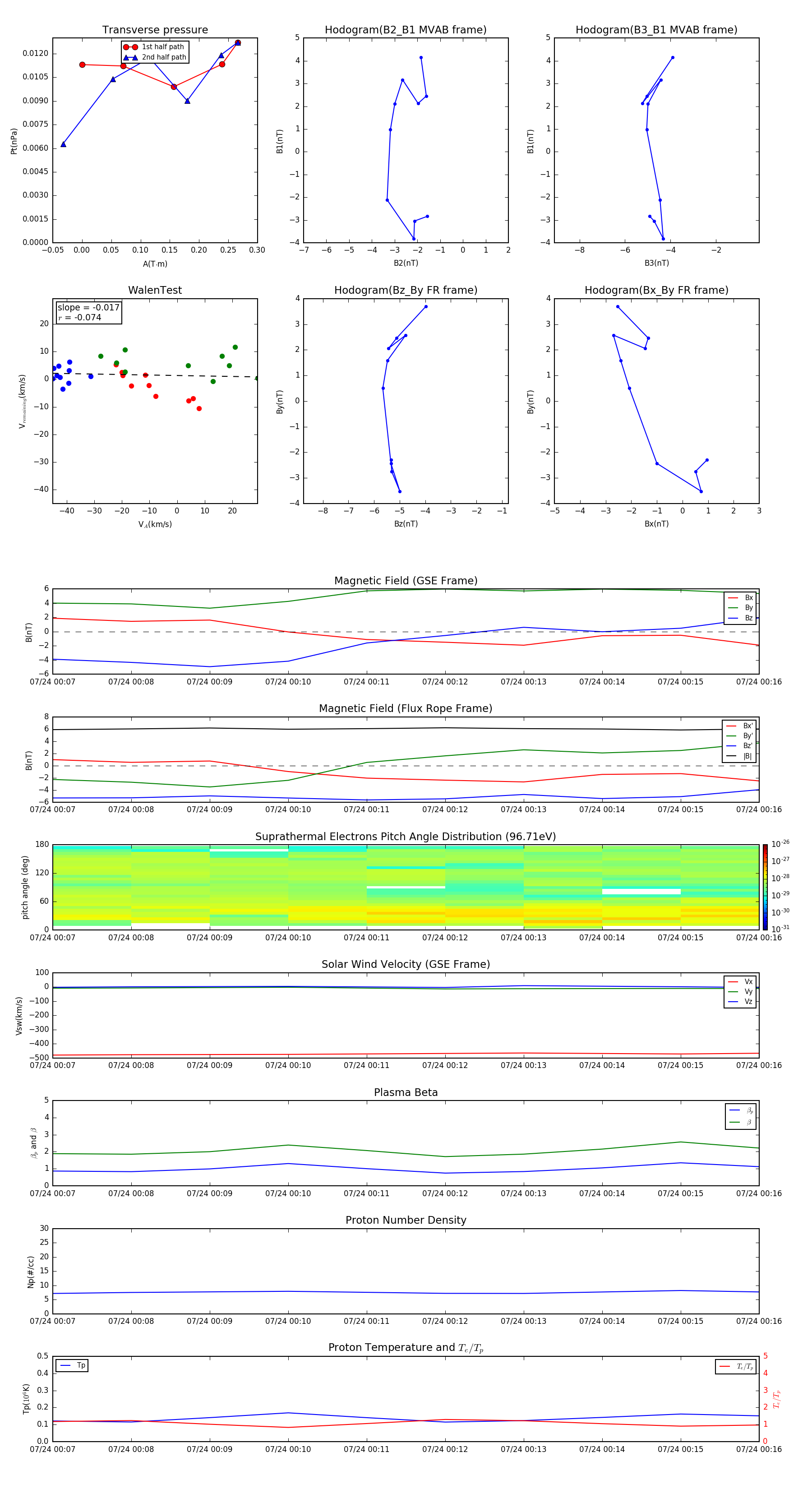
Flux Rope in 2012

Flux Rope Event 2012-07-24 00:07 ~ 2012-07-24 00:16 (10 minutes)


plot