HOME   LIST
‹–   –›

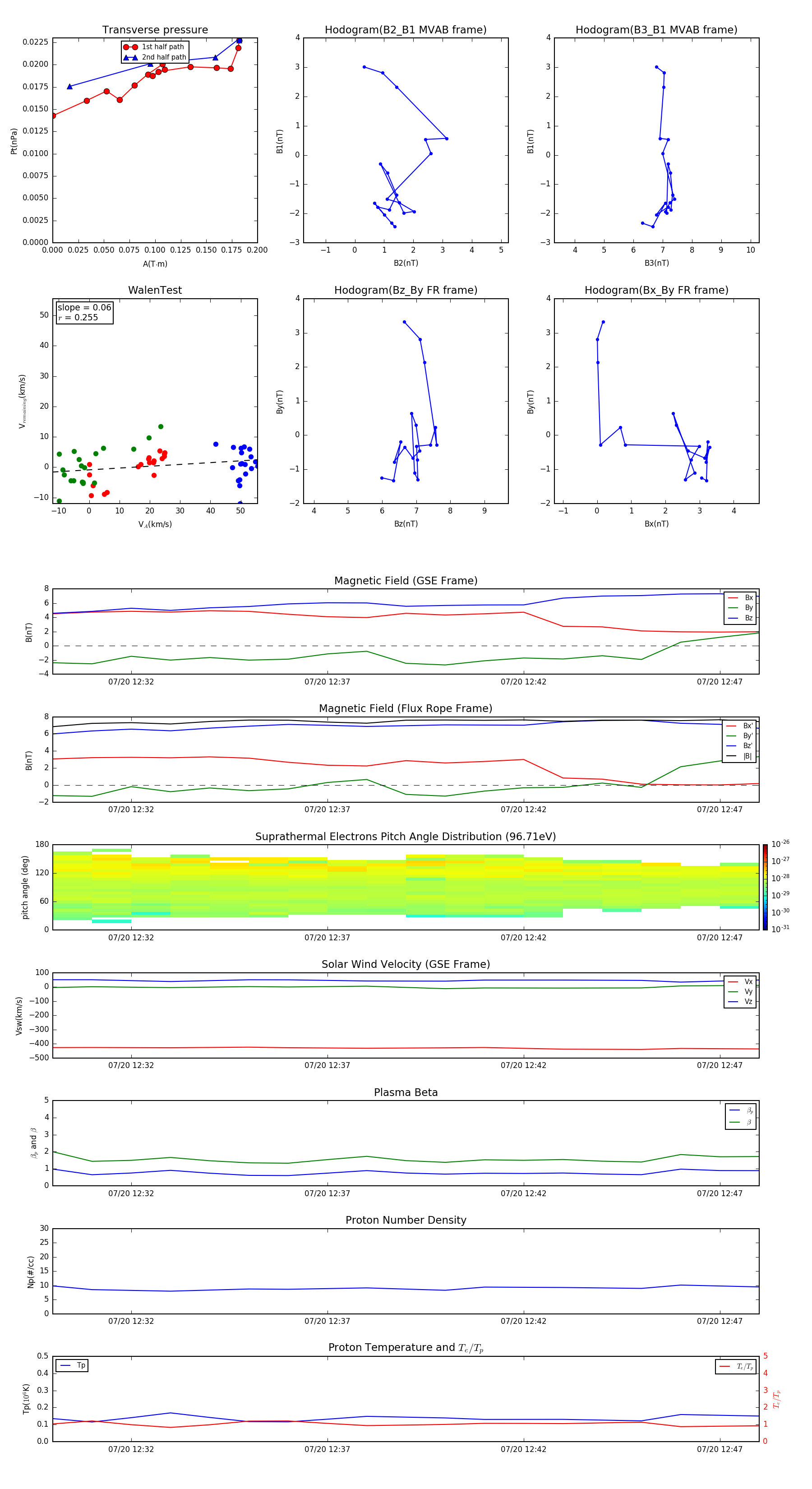
Flux Rope in 2012

Flux Rope Event 2012-07-20 12:30 ~ 2012-07-20 12:48 (19 minutes)


plot