HOME   LIST
‹–   –›

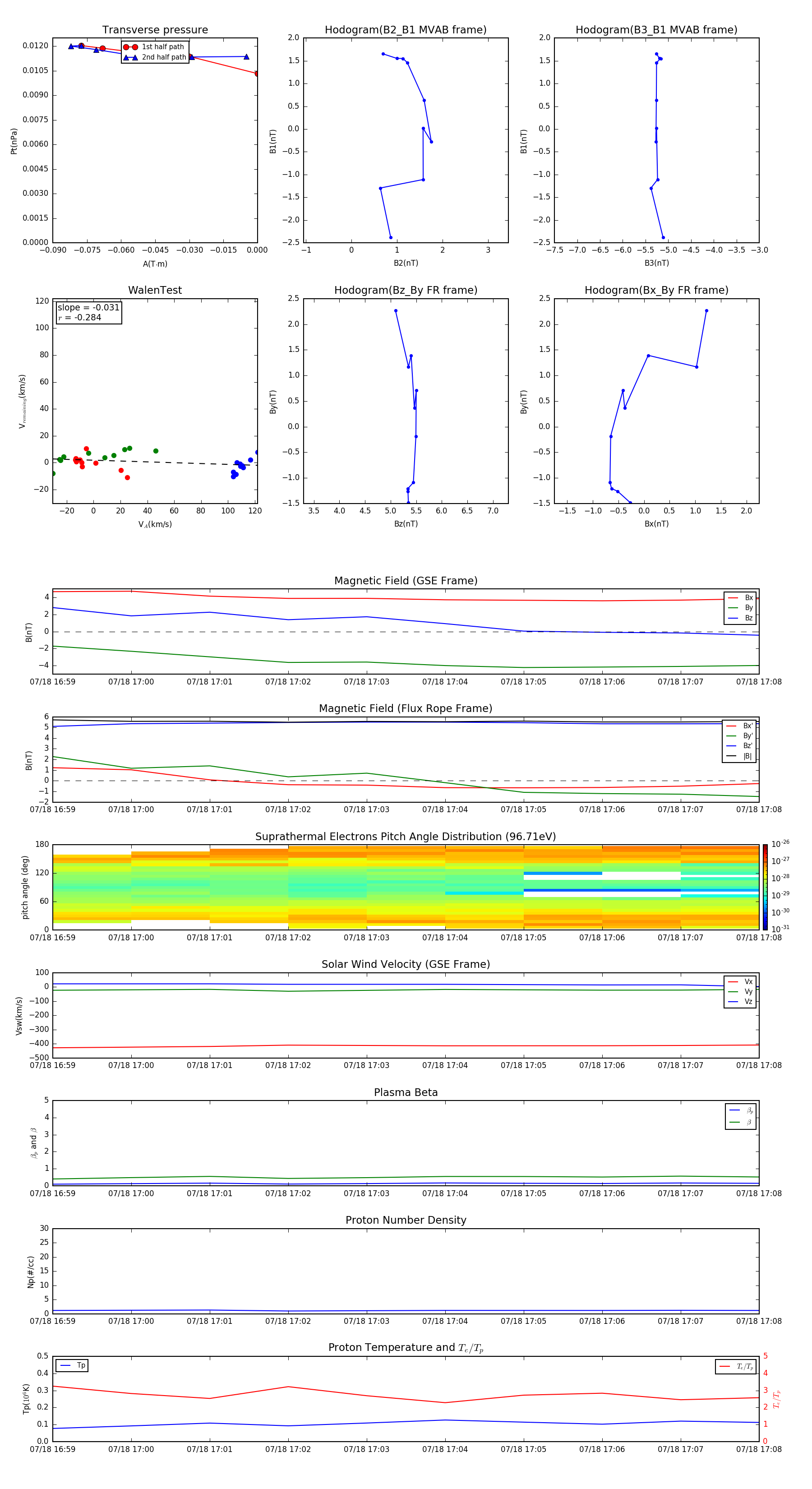
Flux Rope in 2012

Flux Rope Event 2012-07-18 16:59 ~ 2012-07-18 17:08 (10 minutes)


plot