HOME   LIST
‹–   –›

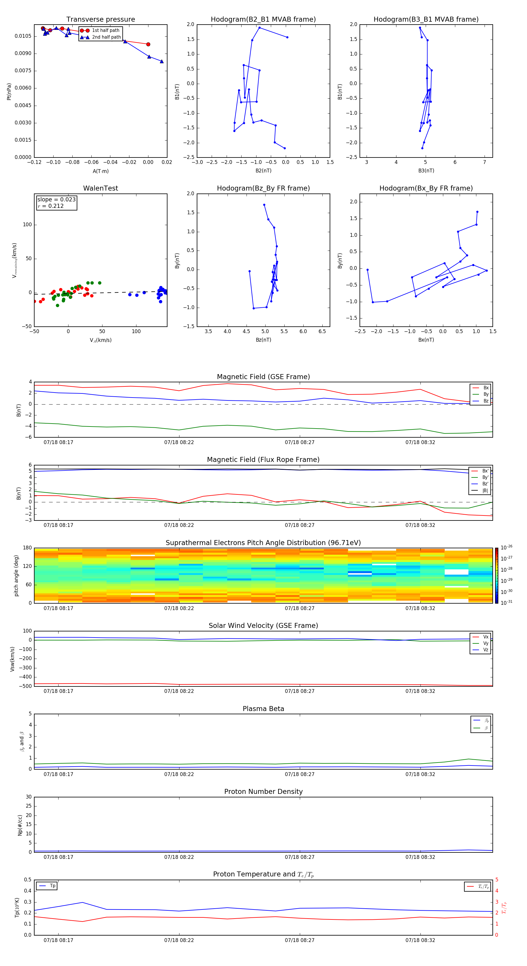
Flux Rope in 2012

Flux Rope Event 2012-07-18 08:16 ~ 2012-07-18 08:35 (20 minutes)


plot