HOME   LIST
‹–   –›

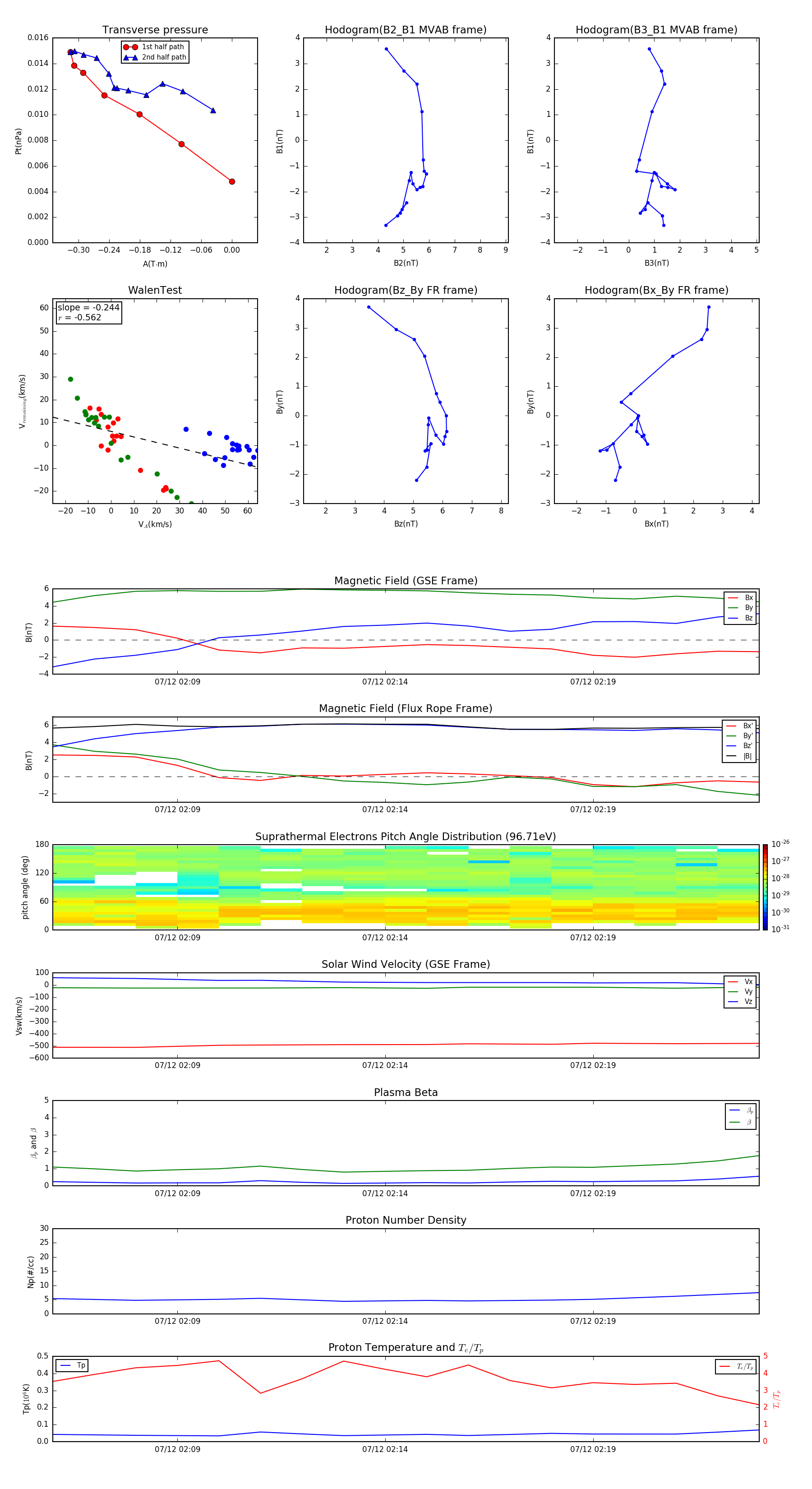
Flux Rope in 2012

Flux Rope Event 2012-07-12 02:06 ~ 2012-07-12 02:23 (18 minutes)


plot