HOME   LIST
‹–   –›

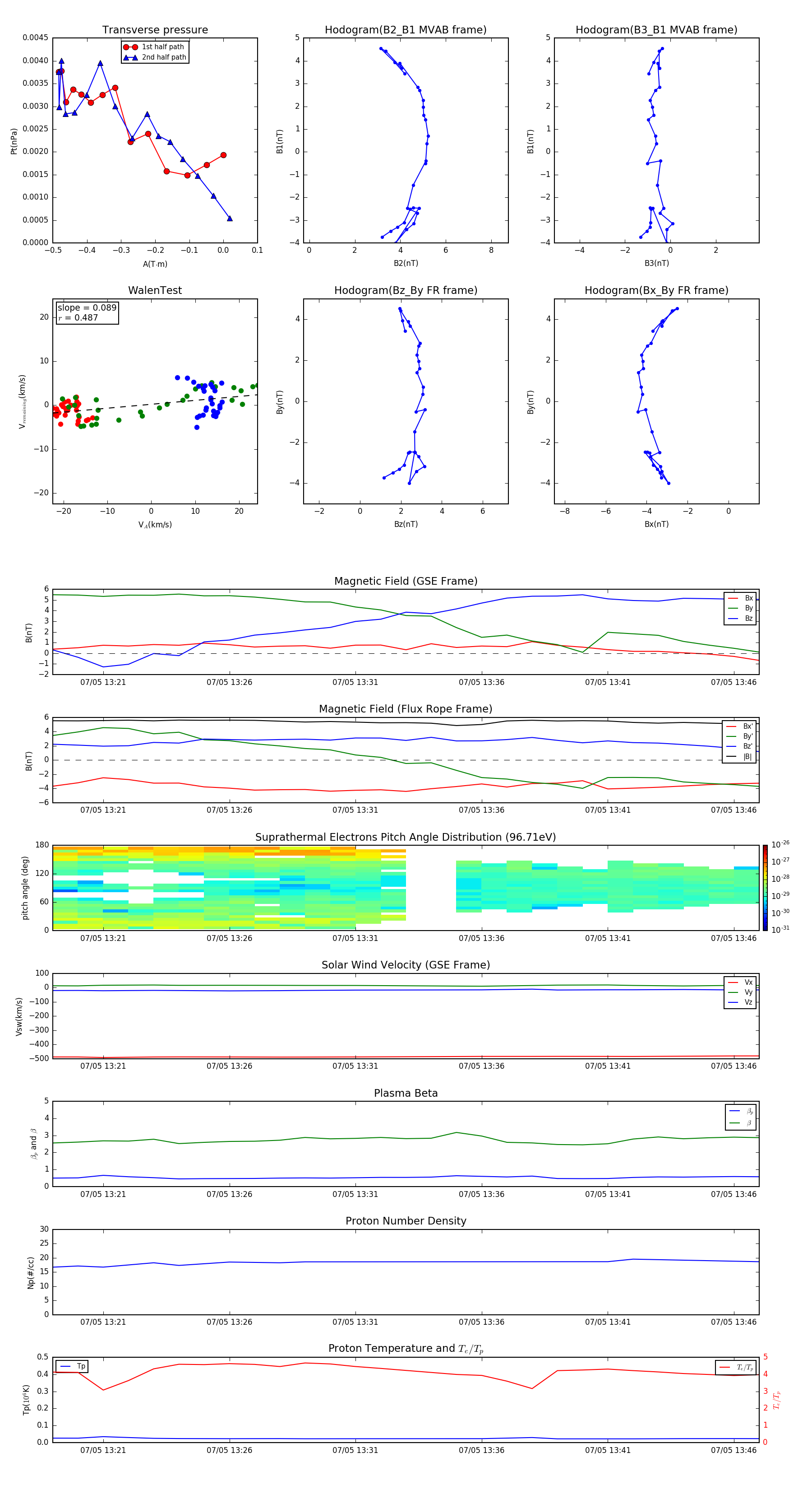
Flux Rope in 2012

Flux Rope Event 2012-07-05 13:19 ~ 2012-07-05 13:47 (29 minutes)


plot