HOME   LIST
‹–   –›

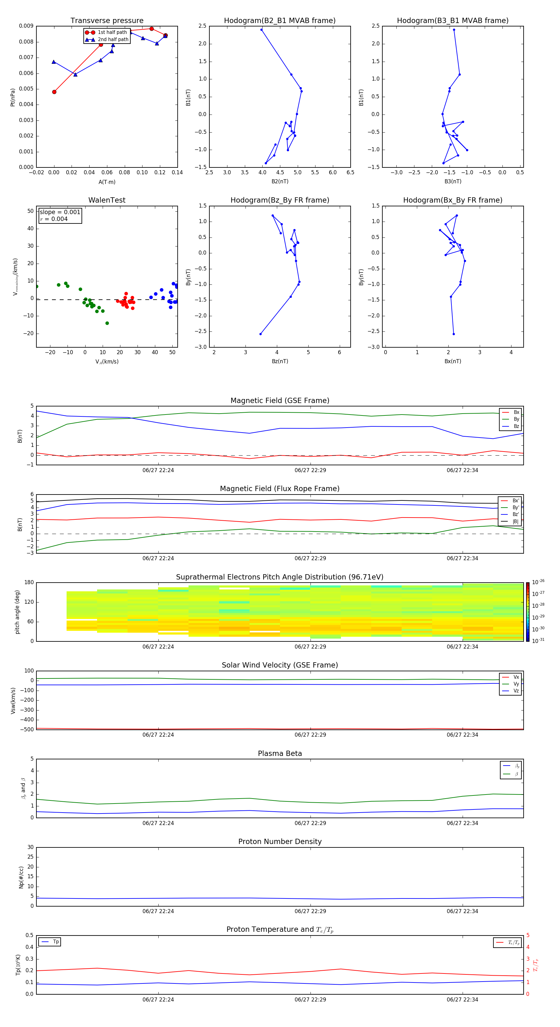
Flux Rope in 2012

Flux Rope Event 2012-06-27 22:20 ~ 2012-06-27 22:36 (17 minutes)


plot