HOME   LIST
‹–   –›

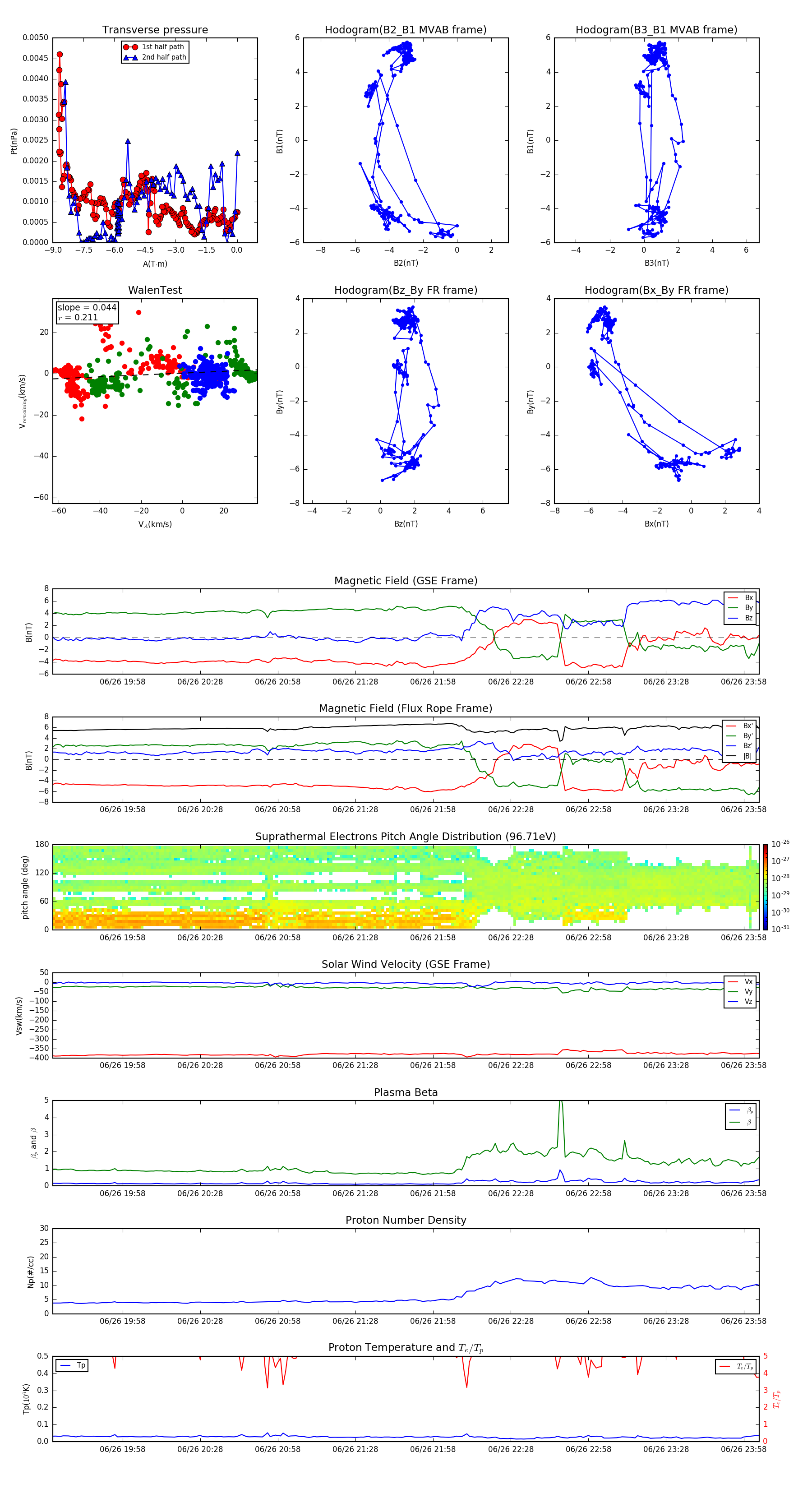
Flux Rope in 2012

Flux Rope Event 2012-06-26 19:31 ~ 2012-06-27 00:04 (274 minutes)


plot