HOME   LIST
‹–   –›

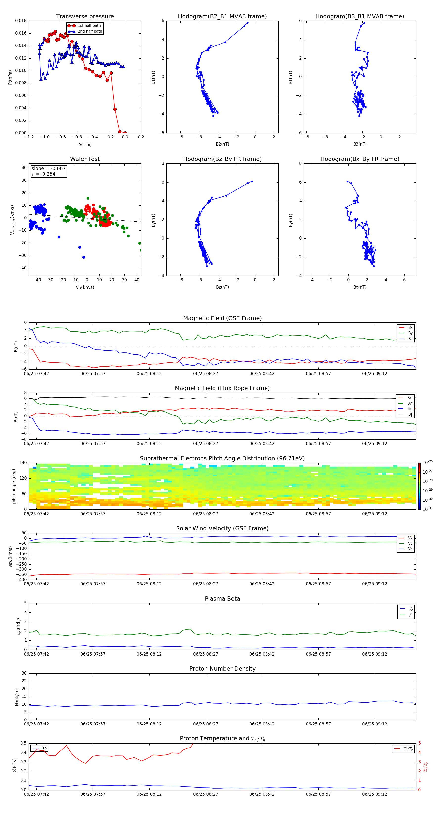
Flux Rope in 2012

Flux Rope Event 2012-06-25 07:40 ~ 2012-06-25 09:23 (104 minutes)


plot