HOME   LIST
‹–   –›

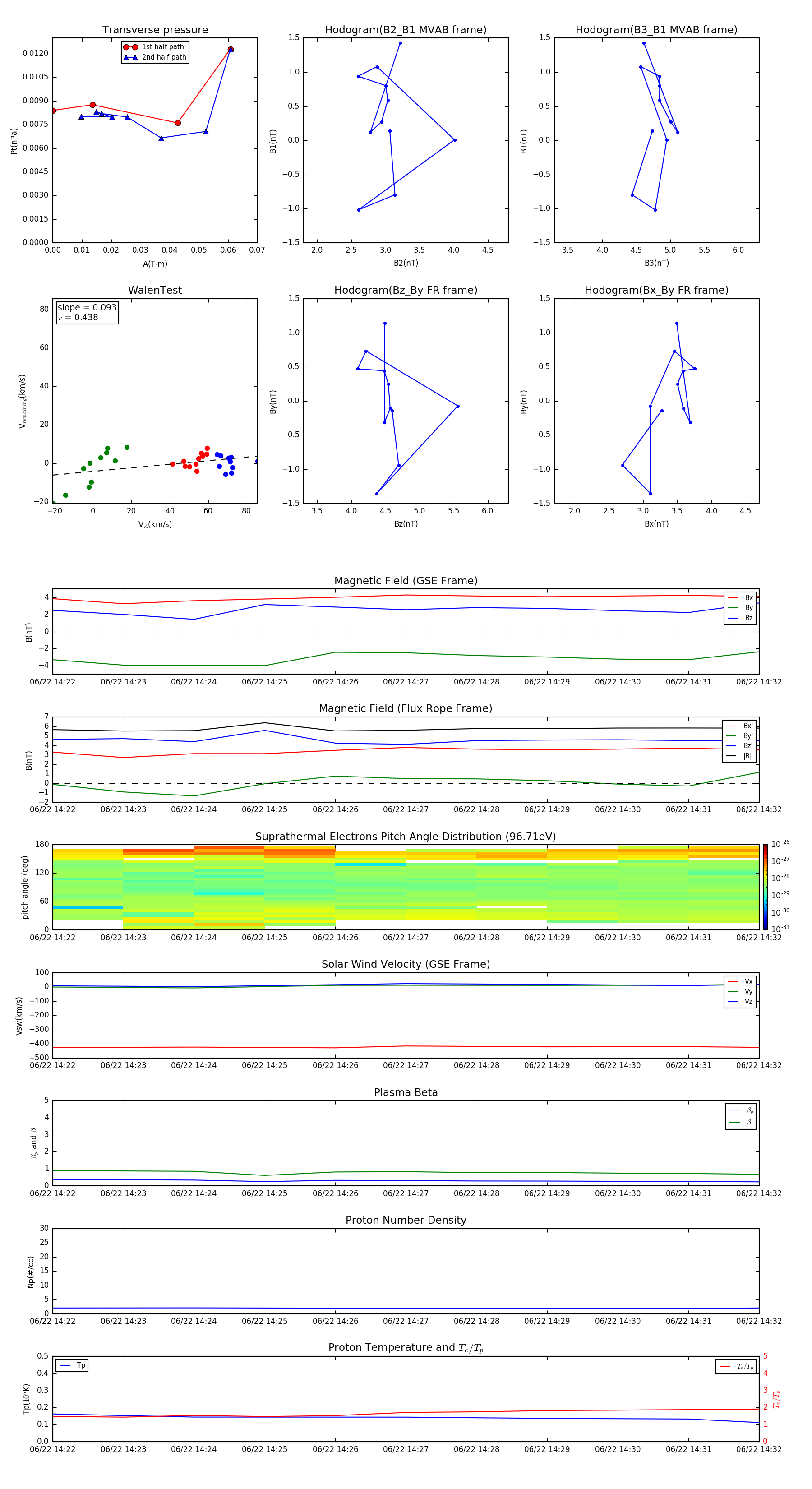
Flux Rope in 2012

Flux Rope Event 2012-06-22 14:22 ~ 2012-06-22 14:32 (11 minutes)


plot