HOME   LIST
‹–   –›

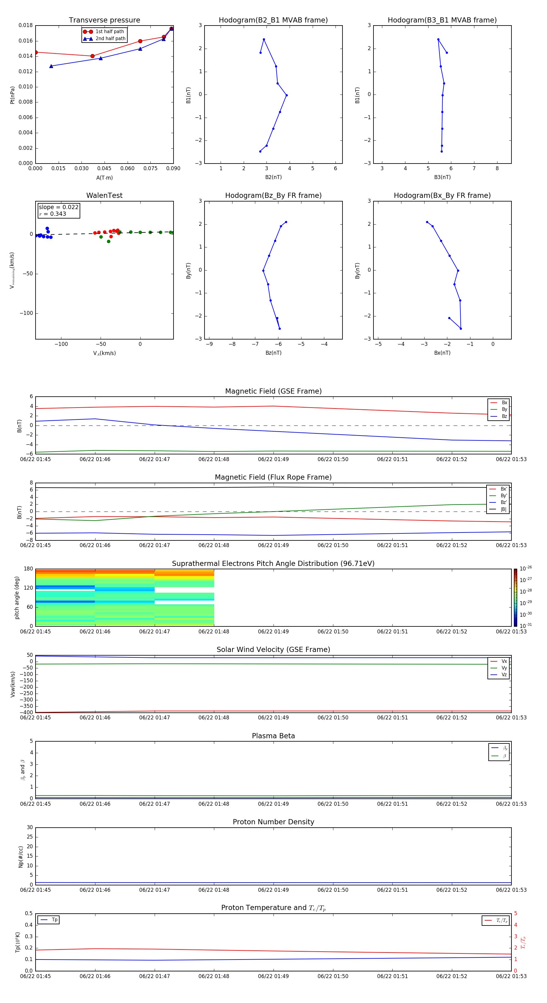
Flux Rope in 2012

Flux Rope Event 2012-06-22 01:45 ~ 2012-06-22 01:53 (9 minutes)


plot