HOME   LIST
‹–   –›

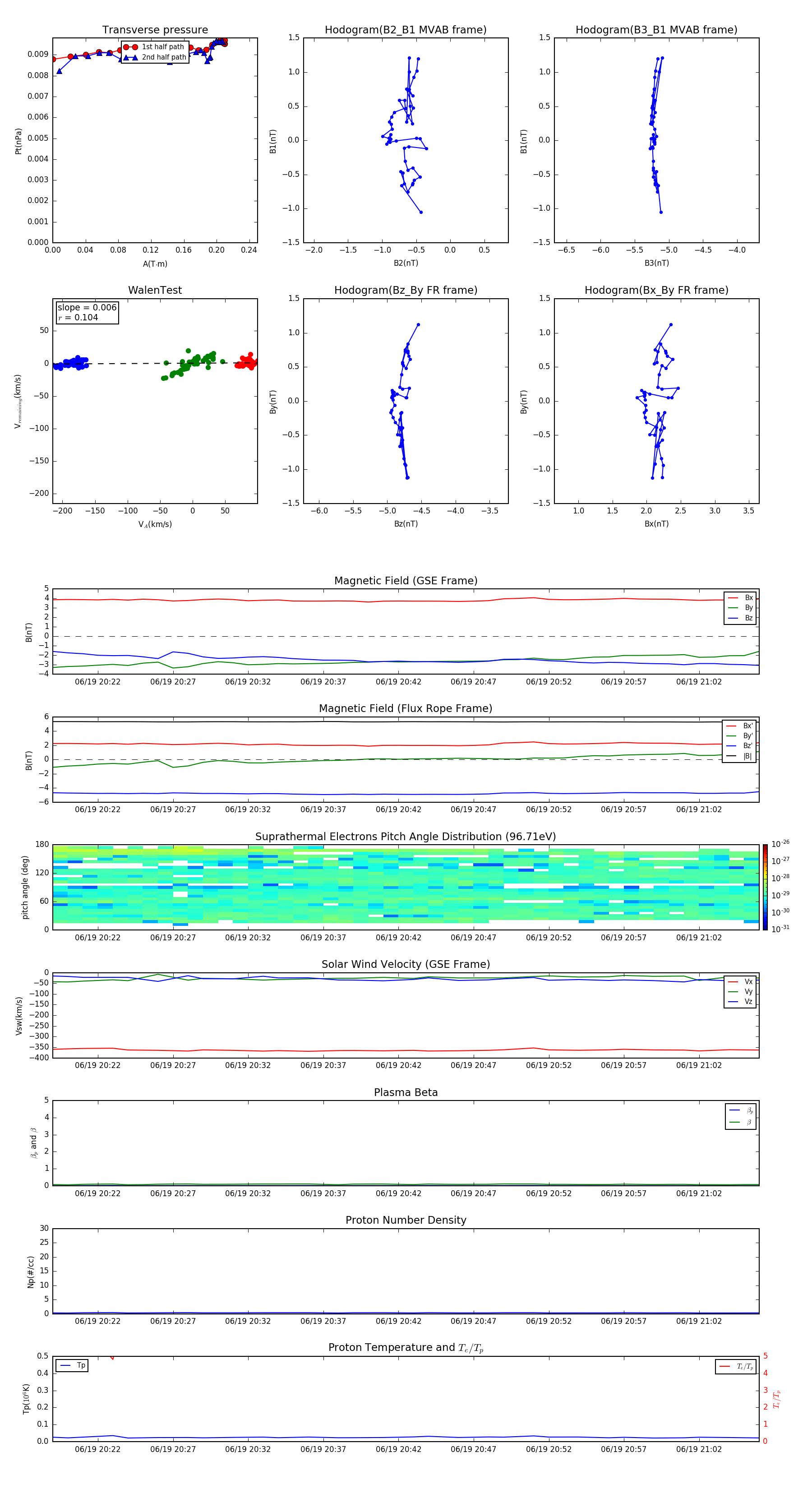
Flux Rope in 2012

Flux Rope Event 2012-06-19 20:19 ~ 2012-06-19 21:06 (48 minutes)


plot