HOME   LIST
‹–   –›

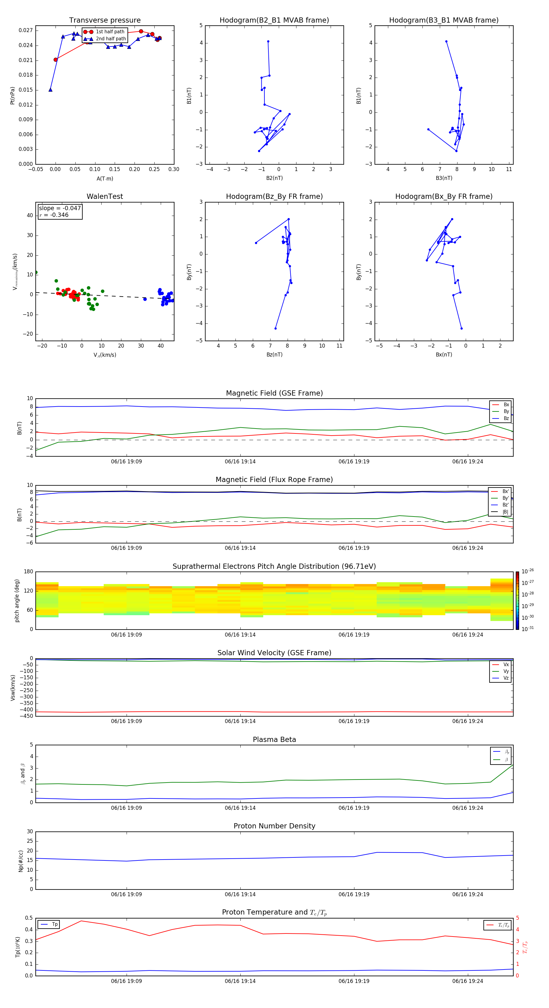
Flux Rope in 2012

Flux Rope Event 2012-06-16 19:05 ~ 2012-06-16 19:26 (22 minutes)


plot