HOME   LIST
‹–   –›

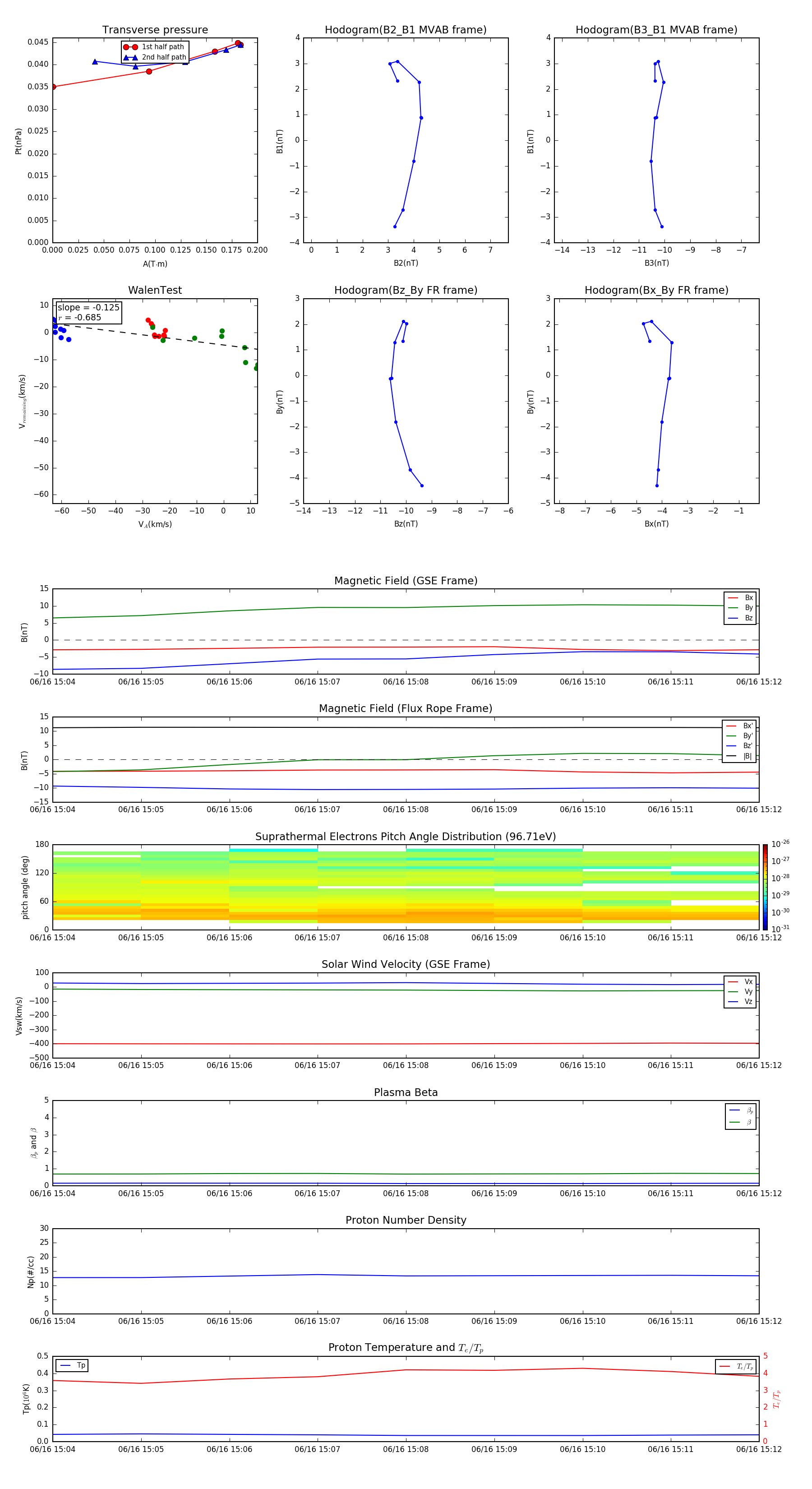
Flux Rope in 2012

Flux Rope Event 2012-06-16 15:04 ~ 2012-06-16 15:12 (9 minutes)


plot