HOME   LIST
‹–   –›

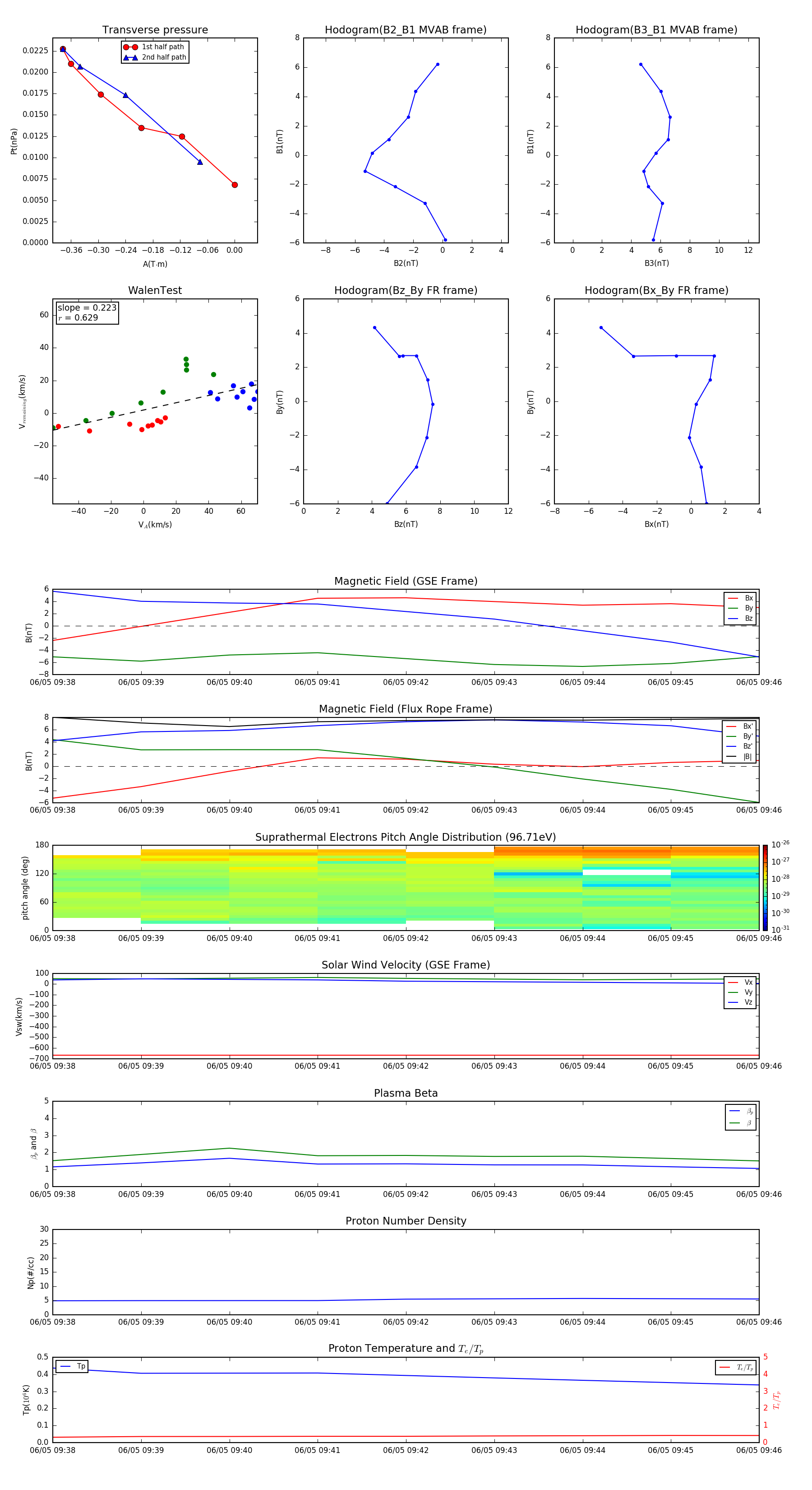
Flux Rope in 2012

Flux Rope Event 2012-06-05 09:38 ~ 2012-06-05 09:46 (9 minutes)


plot