HOME   LIST
‹–   –›

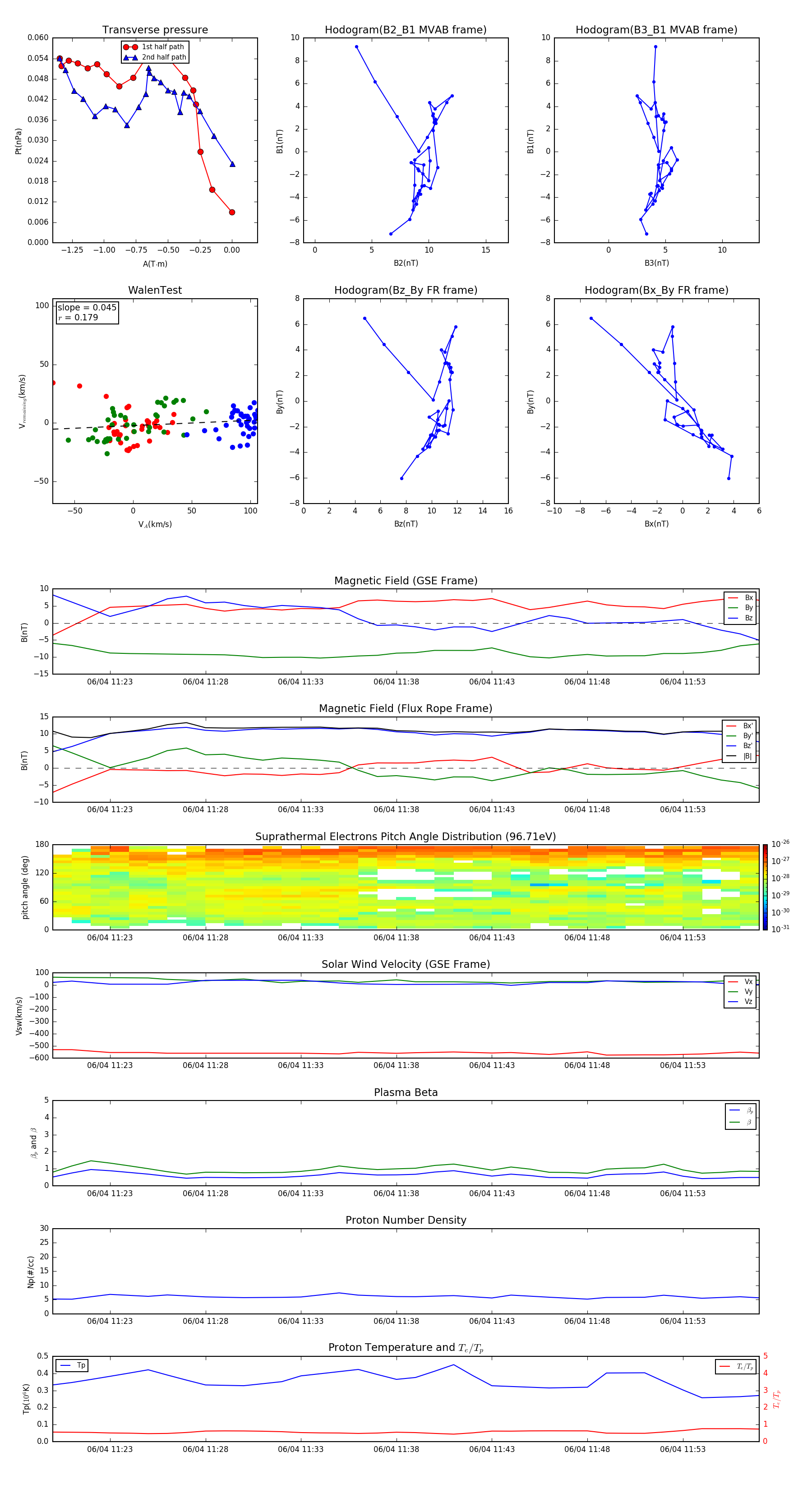
Flux Rope in 2012

Flux Rope Event 2012-06-04 11:20 ~ 2012-06-04 11:57 (38 minutes)


plot